Célula-tronco pluripotente induzida
Células tronco pluripotente induzidas (do inglês, induced pluripotent stem cells, IPS), são células de organismos adultos que, através da expressão de fatores de transcrição específicos, ganham uma característica bastante particular de célula embrionária, a pluripotência. Por conta de tal capacidade é esperado que as células-tronco pluripotente induzidas revolucionem a medicina regenerativa num futuro próximo [1].

A tecnologia capaz de obter células-tronco pluripotentes foi uma grande descoberta realizada por Takahashi e Yamanaka, que demonstraram a indução de pluripotência em células embrionárias de rato ou fibroblastos adultos através da introdução de quatro fatores de transcrição [2]. Por conta desta descoberta, Yamanaka foi o ganhador do Prêmio Nobel de Fisiologia do ano de 2012, junto com John B. Gurdon, que demonstrou a reversibilidade da diferenciação celular transferindo o núcleo do epitélio intestinal de um sapo para um zigoto, que originou um sapo adulto normalmente [3]. O estudo feito por Takahashi abre uma nova gama de possibilidades não só no campo de pesquisa da Biologia do Desenvolvimento, ajudando a elucidar detalhes do processo de diferenciação e desdiferenciação celular, mas também no campo da medicina. Para realização de pesquisas, a obtenção de células-tronco embrionárias exige a destruição, ou pelo menos algum tipo de manipulação de embriões ainda não implantados [4], o que acaba gerando debates éticos. Entretanto, como a técnica de Takahashi não exige tais manipulações de embriões humanos, o debate acerca de questões éticas não é gerado. Assim, abrem-se portas para diversas pesquisas a fim de entender melhor os mecanismos de diferenciação celular, bem como aplicações práticas no campo da medicina, uma vez que há a possibilidade de gerar células pluripotentes através da desdiferenciação de células do próprio paciente, o que eliminaria problemas de rejeição e potencialmente facilitaria tratamentos como por exemplo, lesões na espinha [5].
Fatores de indução de pluripotência
De acordo com os estudos de Yamanaka e Yu, sabe-se que é possível que uma célula adulta possa recuperar sua capacidade pluripotente embrionária, através da expressão de quatro fatores trans de transcrição, são eles OCT4 (também conhecido como POU5F1), SOX2, NANOG, MYC, KLF4, e LIN28 [6][7].
Os fatores de transcrição OCT4, SOX2, NANOG e LIN28 são suficientes para a desdiferenciação celular [6], ou seja, a expressão destes fatores é o bastante para que uma célula adulta recupere sua capacidade pluripotente embrionária. Este procedimento é descrito ainda em linhagens celulares como fibroblastos de pele ou outros tipos celulares, que requerem uma intervenção cirúrgica, entretanto é desejado para tratamentos médicos que a coleta de células para serem desdiferenciadas seja o menos invasiva possível, pensando nisso, um grupo utiliza de células do sangue de cordão umbilical para o procedimento e, eles obtêm não só células que expressam fatores de pluripotência, mas que também são juvenis, o que resolve uma preocupação importante acerca da tecnologia de células-tronco pluripotentes induzidas, que é o fato da desdiferenciação feita em células somáticas de um adulto estar sujeita ao acúmulo de bastante mutações, o que levanta possibilidade do desenvolvimento de cânceres [8]. A seguir serão um pouco mais detalhados os fatores de transcrição OCT4, SOX2, NANOG, LIN28, MYC e KLF4:

- OCT4: Octamer binding transcription factor 4 (fator de transcrição 4 ligante de octâmero). Este fator pertence à família de fatores de transcrição POU (Pit-Oct-Unc). A característica principal dos fatores de transcrição dessa família é a capacidade de ligar-se em uma sequência motivo de octâmero conservada “AGTCAAAT” [9]. A expressão deste gene controla a pluripotência de forma quantitativa, ou seja, níveis elevados de expressão do OCT4 leva à diferenciação de células-tronco embrionárias em linhagens da endoderme e mesoderme. Níveis baixos de expressão do OCT4 leva à diferenciação em TE (trophectoderm). E por fim níveis “normais” da expressão de OCT4 retém o estado pluriponte de células-tronco [10][11].
Protein SOX2 PDB 1gt0
- SOX2: Sex determining region Y-box 2 (região determinante do sexo Y-box 2). Este fator de transcrição pertence à família SOXB1 e, possui grande importância na manutenção de células-tronco embrionária e também de células neurais [12]. Essa família de proteínas apresenta domínios ligantes ao DNA bem conservados, os chamados HGM (High-mobility group/ grupo de alta-mobilidade) box, que contém domínios de cerca de 80 aminoácidos [13]. Este fator, bem como sua interação com OCT4, é visto como um grande promissor no avanço na obtenção de células-tronco pluripotente induzidas, para isso é necessário ainda grande estudo em seus mecanismos regulatórios da expressão gênica [14].
Modelo molecular de NANOG
- NANOG: Este fator de transcrição possui este nome em homenagem à uma terra de uma lenda Irlandesa que possui a fonte da juventude eterna, Tír Na nÓg [15] e, é considerado crucial para a indução da pluripotência. Embora sua ausência não cause a diferenciação de células embrionárias e sua presença não aja como gatilho para a desdiferenciação celular, este fator é importante para a transição entre células-tronco embrionárias com pluripotência induzida incompleta, para células-tronco com pluripotência induzida completa. Deste modo ainda possui um papel crucial na reprogramação de células humanas, apesar de possuir um mecanismo de ação ainda pouco elucidado [16]. A proteína de Nanog possui ortólogos em humanos, ratos, chimpanzés e cachorros, mas análises filogenéticas mostram que ela não possui nenhum homólogo, o que sugere que esta seja uma proteína com homeobox único. Em termos estruturais, Nanog é uma proteína de três domínios, um N-terminal, com 96 aminoácidos e rico em serina. Um homeodomínio, que mostra alguma semelhança com a família NK2 de genes homeobox, mas que possui uma identidade de aminoácidos de menor que 50%. Por fim um C-terminal, com um domínio bem conservado de 50 aminoácidos com repetição de triptofano a cada 4 aminoácidos [17].
Estrutura da proteína LIN28
- LIN28: essa proteína possui dois parálogos LIN28A e LIN28B em vertebrados, ambos com funções no desenvolvimento embrionário, tumorigênese, e pluripotênci. LIN28 não é considerado um fator de transcrição e regula uma baixa atividade mitocondrial, além de metilação de histonas [18]. LIN28 é uma proteína ligante de RNA com um cold shock domain (CSD) em beta barril, e uma cisteína cisteína histidina cisteína (CCHC) zinc knuckle domain, que é um domínio encontrado em retrovírus. Ambos os domínios são capazes de ligar-se ao RNA. Atualmente a proteína LIN28 é tida como uma molécula chave que regula a passagem entre a pluripotência e o comprometimento de linhagens celulares [19].
C-Myc-DNA complex
- MYC: é um fator de transcrição que regula milhares de genes em células-tronco pluripotentes e possivelmente contribui para a ação de todos os genes transcritos. MYC possui grande importância na regulação celular e no estabelecimento de um estado de pluripotência. Acredita-se que a elucidação dos mecanismos de ação deste fator venha a ser de grande importância para pesquisas principalmente na área de biologia do câncer [20]. Em sua estrutura, MYC possui uma região com dois motivos estruturais, uma básica Helix-loop-helix (bHLH) e um zíper de leucina (LZ), o primeiro permite que a MYC se ligue ao DNA enquanto que o segundo motivo permite que a proteína interaja com outro fator de transcrição denominado MAX [21].
- KLF4: Kruppel-like factor 4 faz parte de uma família de fatores de transcrição que possui grande semelhança com o fator Kruppel de Drosophila melanogaster. Em sua estrutura, KLF4 possui sítios dedo de zinco na porção C-terminal, que permite com que esta proteína se ligue à regiões GC-box e CACCC-box no DNA [22]. Em humanos, esta proteína possui 513 aminoácidos com peso molecular de aproximadamente 55 kDa, codificada pelo gene KFL4 [23]. Já é sabido que este fator está envolvido em processos celulares tais como, proliferação, diferenciação, apoptose, e reprogramação de células somáticas. Adicionalmente, evidências sugerem que KFL4 seja um supressor de tumores em certos tipos de cânceres, incluindo o câncer colorretal [24].

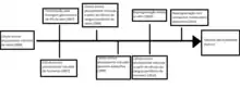
Obtenção de células-tronco pluripotentes induzidas
O procedimento experimental para a obtenção de células-tronco pluripotente induzidas é relativamente simples, porém um pouco demorado. Para ratos esse tempo varia entre 1-2 semanas e, para humanos, entre 3-4 semanas. A obtenção dessas células é feita em quatro etapas, descritas abaixo e mostradas na figura:
- Isolamento e cultura das células do doador;
- Transdução de genes associados à desdiferenciação dessas células para células-tronco pluripotentes. Esses genes são os fatores de transcrição OCT4, SOX2, NANOG e LIN28, que são normalmente expressos nas células através de vetores virais.
- Retirada e re-cultivo das células que apresentam características de células-tronco, em meio adequado para a proliferação dessas células.
- Uma pequena parcela dessas células transfectadas (0,01-0,1% [25]) ganham características de células-tronco pluripotentes e geram colônias.
Problemas e alternativas
Embora a tecnologia para a obtenção de células-tronco pluripotentes induzidas seja uma importante inovação para diversos campos da ciência, ainda existem algumas limitações e melhorias a serem feitas na técnica. Um dos problemas diz respeito à modificação do genoma celular. Isto ocorre no processo de expressar os fatores de transcrição em células somáticas, que geralmente ocorre através de vetores retro ou lentivirais. A eficiência de transdução desses vetores é suficiente, entretanto não é a mesma para diferentes tipos celulares, ela costuma ser melhor em tipos que possuem elevada taxa de divisão. Os principais problemas trazidos por vetores virais são: integração ao genoma celular, que podem ocorrer em regiões codificantes afetando o transcriptoma celular, além de que a expressão dos fatores de transcrição (OCT4, SOX2, LIN28, KLF4 e MYC) decresce conforme a célula vai adquirindo características de pluripotência, o que pode prejudicar a estabilidade da linhagem [26]. É importante considerar também obstáculos trazidos pelo próprio set de genes utilizados para indução da pluripotência, uma vez que estes estão envolvidos na formação de tumores [27][28]. Várias estratégias existem para resolver esses problemas mencionados, dentre elas estão: buscar um set de genes menos carcinogênicos e que sejam necessários e suficientes para indução da pluripotência (NANOG e LIN28 já estão sendo usados como substitutos para KLF4 e MYC [6]); minimizar ao máximo o número de genes para a reprogramação celular; buscar sistemas que permitam a eliminação de DNA exógeno da célula após a desdiferenciação [26]. Um outro problema recorrente é com relação a baixa taxa de sucesso da desdiferenciação celular. Células-tronco pluripotentes induzidas de humanos podem ser obtidas a partir de fibroblastos usando os fatores OCT4, SOX2 KFL4, sem o uso do MYC, entretanto a retirada deste fator mostra uma diminuição no número de células pluripotentes estáveis [29]. Uma solução para isso é conseguir realizar uma redução no número de fatores sem que diminua o número de células estáveis e, isso é possível quando o procedimento é feito a partir de células neurais humanas [30]. Uma alternativa que tem sido pensada para aumentar a eficiência de reprogramação celular é a utilização de compostos químicos que atuem em um nível epigenético, como é o caso do composto BIX-01294 que inibe uma metiltransferase G9a de histona e permite a reprogramação de fibroblastos de rato com apenas os fatores OCT4 e KLF4 e, um aumento de 5 vezes na eficiência de produção de células-tronco induzidas, em comparação na ausência deste composto [31]. Dito isso, podemos concluir que embora essa tecnologia incrível esteja disponível, ainda existem muitos aspectos em que é necessário melhorá-la para que seus benefícios possam ser aproveitados de uma maneira segura e saudável. Conforme as pesquisas avançam nessa área, um maior entendimento acerca da biologia do desenvolvimento e celular ocorre. Muitas descobertas e contribuições importantes já existem nessa área, inclusive ganhadores do prêmio nobel, entretanto ainda há muito a ser aprimorado.
Perspectivas futuras
Já é sabido que é preferível o uso de células-tronco pluripotentes induzidas, em detrimento de células-tronco embrionárias, uma vez que este segundo tipo levanta sérios debates éticos, por ser obtida através da manipulação de embriões humanos antes da nidação. As células-tronco pluripotentes induzidas são, atualmente, utilizadas em terapia celular, modelamento de doenças e descobrimento e teste de medicamentos [32].

Com o estabelecimento da tecnologia de obtenção de células-tronco pluripotentes induzidas, a questão ética a respeito da manipulação de embriões humanos é resolvida. Essas células possuem as mesmas características de células-tronco embrionárias [33], um exemplo disso é sua capacidade de se diferenciar em diversos tipos celulares. Como é mostrado nos trabalhos realizados por Zhu et al. (2012) e Easley et al. (2012) que investigaram de modo independente o potencial de células-tronco pluripotentes induzidas humanas e de ratos de se diferenciar em células-tronco espermatogoniais e outros estágios de células germinativas masculinas. O sucesso do trabalho desses pesquisadores representa aplicações potenciais no tratamento da infertilidade masculina, além de fornecer um ótimo modelo para o estudo do desenvolvimento de células germinativas masculinas [34][35]. Apesar dos problemas existentes, as vantagens que a tecnologia de células-tronco pluripotentes induzidas trás é inegável. Essas células evitam disputas éticas, bem como rejeição imunológica em terapias celulares. Além disso, podem ser ótimos modelos tanto para estudos genéticos das doenças humanas, bem como para a testagem de novos medicamentos. As aplicações clínicas futuras das células-tronco pluripotentes induzidas, apesar de promissoras, necessitam de maior conhecimento acerca do processo de reprogramação. Avanços mais recentes, como com células pluripotentes derivadas de sangue periférico e reprogramação realizada através de compostos químicos, aumentaram seu potencial terapêutico. Em conjunto com a melhoria na obtenção de células-tronco pluripotentes induzidas, a realização de terapia clínica está prevista para se tornar realidade num futuro bem próximo [32].
Referências
- GOMES K. M. S., “Induced pluripotent stem cells reprogramming: Epigenetics and applications in the regenerative medicine”. Study conducted at Universidade de São Paulo (USP), São Paulo, SP, Brazil, 2016
- Takahashi K., Yamanaka S. "Induction of pluripotent stem cells from mouse embryonic and adult fibroblast cultures by defined factors". Cell. 126 (4): 663–76. doi:10.1016/j.cell.2006.07.024. PMID 16904174
- Obtido em <https://www.nobelprize.org/prizes/medicine/2012/press-release/> 28/03/2019 às 20:00.
- Klimanskaya, I. “Human embryonic stem cell lines derived from single blastomeres”. Vol. 444|23 November 2006| doi:10.1038/nature05142
- Trounson, A., DeWitt, N. D. “Pluripotent stem cells progressing to the clinic”. Nature Reviews Molecular Cell Biology volume17, pages194–200 (2016)
- Yu, J., Vodyanik, M. A., et al. (2007). “Induced pluripotent stem cell lines derived from human somatic cells”. Science 318, 1917–1920.
- Takahashi, K., et al. (2007). “Induction of pluripotent stem cells from adult human fibroblasts by defined factors”. Cell 131, 861–872.
- Haase, A. et al.”Generation of Induced Pluripotent Stem Cells from Human Cord Blood”. Cell Stem Cell 5, 434–441, October 2, 2009.
- Pesce, M. and H Scholer. “Oct4: gatekeeper in the beginnings of mammalian development”. Stem Cells 2001; 19: 271-8.
- Niwa, H. “Molecular mechanism to maintain stem cell renewal of ES cells”. Cell Str & Func 2001; 26:13748.
- Pan, G. J. “Stem cell pluripotency and transcription factor Oct4”. Cell Research (2002); 12(5-6):321-329
- Zhanf, S. Cui, W. “Sox2, a key factor in the regulation of pluripotency and neural differentiation”. World J Stem Cells 2014 July 26; 6(3): 305-311
- Obtido em <https://www.ncbi.nlm.nih.gov/gene/6657> dia 31/03/2019 às 18:22.
- Rizzino, A. “Sox2 and Oct-3/4: a versatile pair of master regulators that orchestrate the self-renewal and pluripotency of embryonic stem cells”. WIREs Systems Biology and Medicine. Volume 1, September/October 2009.
- Allouba M. H. et al. “NaNog: A pluripotency homeobox (master) molecule, Global Cardiology Science and Practice 2015:36 http://dx.doi.org/10.5339/gcsp.2015.36.
- Obtido em <https://www.nature.com/articles/stemcells.2009.118> dia 31/03/2019 às 14:00.
- PanN, G. and Thomson, J. A. “Nanog and transcriptional networks in embryonic stem cell pluripotency”. Cell Research (2007) 17:42-49. doi:10.1038/sj.cr.7310125; published online 9 January 2007.
- Zhang, J. et al. “LIN28 Regulates Stem Cell Metabolism and Conversion to Primed Pluripotency”. Cell Stem Cell 19, 1–15, July 7, 2016.
- Tsialikas, J. and Romer-seibert, J. “LIN28: roles and regulation in development and beyond”. Development (2015) 142, 2397-2404 doi:10.1242/dev.117580.
- Chappell, J. and Dalton, S. “Roles for MYC in the Establishment and Maintenance of Pluripotency”. Cold Spring Harb Perspect Med 2013;3:a014381.
- Blackwood, E. and Eisenman, R. “Max: a helix-loop-helix zipper protein that forms a sequence-specific DNA-binding complex with Myc”. Science. 1991; 251:1211–1217. [PubMed: 2006410]
- Bieker J. J. “Kruppel-like factors: three fingers in many pies”. Journal of Biological Chemistry 2001;276(37)34355-34358.
- Obtido em <https://www.ncbi.nlm.nih.gov/gene?Db=gene&Cmd=ShowDetailView&TermToSearch=9314> dia 39/03/2019 às 15:00.
- El-karim, E. A. et al. “Krüppel-like factor 4 regulates genetic stability in mouse embryonic fibroblasts”. Molecular Cancer 2013 12:89
- Takahashi K., Yamanaka S. "Induction of pluripotent stem cells from mouse embryonic and adult fibroblast cultures by defined factors". Cell. 126 (4): 663–76. doi:10.1016/j.cell.2006.07.024. PMID 16904174
- Medvedev, S. P. “Induced Pluripotent Stem Cells: Problems and Advantages when Applying them in Regenerative Medicine”. ACTA NATURAE | VOL. 2 № 2 (5) 2010
- Okita, K., Ichisaka, T., & Yamanaka, S. (2007). Generation of germline-competent induced pluripotent stem cells. Nature, 448(7151), 313–317.doi:10.1038/nature05934
- Ben-Porath, I., Thomson, M. W., Carey, V. J., Ge, R., Bell, G. W., Regev, A., & Weinberg, R. A. (2008). An embryonic stem cell–like gene expression signature in poorly differentiated aggressive human tumors. Nature Genetics, 40(5), 499–507. doi:10.1038/ng.127
- Nakagawa, M., Koyanagi, M., Tanabe, K., Takahashi, K., Ichisaka, T., Aoi, T., … Yamanaka, S. (2007). Generation of induced pluripotent stem cells without Myc from mouse and human fibroblasts. Nature Biotechnology, 26(1), 101–106.doi:10.1038/nbt1374
- Kim, J. B., Greber, B., Araúzo-Bravo, M. J., Meyer, J., Park, K. I., Zaehres, H., & Schöler, H. R. (2009). Direct reprogramming of human neural stem cells by OCT4. Nature, 461(7264), 649–653.doi:10.1038/nature08436
- Shi, Y., Desponts, C., Do, J. T., Hahm, H. S., Schöler, H. R., & Ding, S. (2008). Induction of Pluripotent Stem Cells from Mouse Embryonic Fibroblasts by Oct4 and Klf4 with Small-Molecule Compounds. Cell Stem Cell, 3(5), 568–574.doi:10.1016/j.stem.2008.10.004
- Zhao, J. et al. (2013). Induced pluripotent stem cells: origins, applications, and future perspectives. Journal of Zhejiang University SCIENCE B, 14(12), 1059–1069. doi:10.1631/jzus.b1300215
- Zhao, X.Y., Li, W., Lv, Z., Liu, L., Tong, M., Hai, T., Hao, J., Guo, C.L., Ma, Q.W., Wang, L., et al., 2009. iPS cells produce viable mice through tetraploid complementation. Nature, 461(7260):86-90. [doi:10.1038/nature08267]
- Easley, C.A.4th, Phillips, B.T., McGuire, M.M., Barringer, J.M., Valli, H., Hermann, B.P., Simerly, C.R., Rajkovic, A., Miki, T., Orwig, K.E., et al., 2012. Direct differentiation of human pluripotent stem cells into haploid spermatogenic cells. Cell Rep., 2(3):440-446. [doi:10. 1016/j.celrep.2012.07.015]
- Zhu, Y., Hu, H.L., Li, P., Yang, S., Zhang, W., Ding, H., Tian, R.H., Ning, Y., Zhang, L.L., Guo, X.Z., et al., 2012. Generation of male germ cells from induced pluripotent stem cells (iPS cells): an in vitro and in vivo study. Asian J. Androl., 14(4):574-579. [doi:10.1038/aja.2012.3]