Operational Amplifier

The operational amplifier, often referred to informally as an op amp, is a circuit that provides extremely high-gain amplification of the difference in voltage between two inputs. One input is known as the inverting input and the other is known as the non-inverting input. There is only a single output. The input impedance of the inverting and non-inverting inputs is extremely high. The output impedance of the op amp is very low. Modern op amps are integrated circuits.
Pin Configuration
For a standard 8-pin, 741 type Operational Amplifier (IC), the following pin configuration has to be implemented for its operation to be successful:
Pin Useage 1 Offset Null 2 Inverted Input 3 Non-Inverted Input 4 -V Supply 5 No use 6 Output 7 +V Supply 8 No use
Symbol
The standard symbol for an op amp is shown below:
- Inverting input v-
- Non-inverting input v+
- Output vo
Operation
Amplifier
- when . Op Amp acts as Non inverting amplifier
- when . Op Amp acts as Inverting amplifier
Comparator
- . when
- . when
- . when
Ideal Op Amps
Analysis of circuits with op amps in them can be simplified by assuming two idealizations of an op amp's behaviour:
- The currents entering the inverting and non-inverting terminals of the op amp are zero.
A consequence of the first of these idealizations is that the voltages at both input terminals must be equal:
In the circuit analyzed above, this means that because is grounded.
Of course, in reality and cannot be precisely equal, for if they were, the output of the amplifier would be zero. However, because is very large, the difference is very small and we assume it can be neglected.
Using the idealized behaviour lets us calculate the current flowing through from left to right very simply as
The second of the two idealizations means that all this current flows through . None of it can flow into the inverting terminal of the op amp. Consequently,
as before. We achieve the same result, but using the idealized model of an op amp permits us to do so with substantially less analysis. In general, assuming that an op amp behaves in this ideal manner makes it easy to get a rough idea of how a circuit will behave.
Later on we will see that the dependence of on frequency will require us to investigate the behaviour of our circuit more carefully when the inputs contain higher frequencies.
Output Impedance
Up to this point we have tacitly treated the output impedance of an op amp as zero. The output impedance of a typical op amp, such as the LM741, is around 75 Ω. A more suitable model of an op amp treats it as a voltage-controlled voltage source with an output resistance . Such a model looks like this:

To calculate the output impedance of a circuit such as the inverting amplifier configuration, suppress the input voltage, apply a test voltage to the output, and calculate the output current. Taking the ratio of test voltage divided by output current gives the output resistance. The circuit arrangement is shown in the figure below.

Since negligible current enters the op amp at its inverting terminal, we can calculate the current flowing from right to left through as
We can also calculate the current flowing from right to left through as
Adding these two currents together gives
The quantity is given by , so
For sufficiently large values of the third term in the denominator dominates the first two, forcing to become much smaller than , the output resistance of the op amp itself.
Notice that the same analysis applies to the non-inverting configuration because, when the input voltages are suppressed, it is indistinguishable from the inverting amplifier just analyzed.
This analysis shows that one of the great benefits of using op amps with large gain is that they make it possible to build circuits with very small output impedance. This means that when connected as a source to other circuit elements, there is a negligible signal loss at the next stage's input.
Op Amp Configurations
Non-inverting Amplifier
Consider next this circuit:
Using the idealized op amp assumptions, we see that
This means that current flowing from right to left through is
and all of this current must also flow from right to left through since the op amp takes in no current at its input terminals. So we can find
In this configuration the gain is positive and at least as great as one. This configuration provides a non-inverting amplifier.
Voltage Follower (Current Buffer)
The op amp in this configuration:
is identical to the non-inverting amplifier configuration if we pick and . The output, therefore, is
Because the ideal op amp draws no current from the source and because it has very low output impedance, this circuit provides a replica of the input without loading the circuit that provides the input voltage. Many sensors, such as some microphones, have a high output impedance. Drawing current from them would result in a reduction of the voltage sensed by the amplifier. This circuit prevents that, leading to the alternate name current buffer for this circuit.
Inverting Amplifier
Noting that and solving the second of these equations for gives
Now we can substitute this into the first of our two equations:
Subtracting from both sides and factoring out on the left hand side yields
Dividing boths sides by and by yields the gain
This can be rewritten more simply if both numerator and denominator are multiplied by :
Now if is very large, the first term in the denominator can be neglected and the gain is
This shows that the amplification constant of the op amp vanishes from the overall expression for the gain because it is very large. The gain of the circuit is instead determined solely by the external components. This means that the high variability of in manufacture does not affect the behaviour of the circuit in which the op amp is embedded. As long as is sufficiently large, the approximation is reasonable.
The configuration we have analyzed here is that of an inverting amplifier. It is inverted because of the negative sign. The magnitude of the gain is determined by the ratio of and can be either greater than or less than one.
Practical Usage
Zero / Nonzero Crossing Detector
Differentiator / Integrator
Comparator
The amplification of the operational amplifier depends purely upon the ratio of a feedback resistor to the input resistor. And now, let us assume that the feedback resistor is missing, and the input is connected directly to the op amp IC without and input resistors.

If the input resistor is missing, the gain loop is open. In another word we can say that the Feedback Resistance is infinitely high, and the gain of the operational amplifier is infinitely high. However, what does determine the sign (+/-) of the gain. This is the difference between negative and positive inputs.
- In non-inverting amplifier circuit the inverting input is grounded (through resistors), and the input goes to positive.
- In the inverting amplifier circuit, the non-inverting input is grounded, and the input goes to the inverting input.
- In both cases the voltage on the non-in-use input is close to ZERO. Therefore the incoming signal is absolute.
In comparator, a reference voltage is supplied to the positive input, and the negative input measures the input voltage. The reference voltage is obtained by a simple voltage divider.
So, if the input voltage will be less then reference voltage, the output will bi “infinitely negative” And if the input voltage will be higher then reference voltage, the output voltage will be “infinitely positive”.
However, as in any amplifier, the highest value of the output is dictated by the power voltage. So the word “infinite” should be changed by “maximal” or “as high as power voltage”.
SO
If (input_voltage > reference voltage)
Output Voltage = NEGATIVE
If (input_voltage < reference voltage)
Output voltage = POSITIVE.
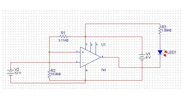
For the further analysis, let us consider the output of the op amp just as a voltage source. Along with a power source circuit, and the LED (Light Emitting Diode) they form a circuit which highs up in case when a current flows through the circuit.


Conclusion
Led lights up when the voltage on the negative input is more then the voltage on the point between two resistors. R1 and R2. In our case it was…6.6.V When we switched the resistors it became…. 2.5 V
Bargraph Voltmeter
Analog /Digital Converter
As a component of 555 timer
Amplifier
We begin these examples with that of the differential amplifier, from which many of the other applications can be derived, including the inverting, non-inverting, and summing amplifier, the voltage follower, integrator, differentiator, and gyrator.
Differential amplifier (difference amplifier)

Amplifies the difference in voltage between its inputs.
- The name "differential amplifier" must not be confused with the "differentiator," which is also shown on this page.
- The "instrumentation amplifier," which is also shown on this page, is a modification of the differential amplifier that also provides high input impedance.
The circuit shown computes the difference of two voltages, multiplied by some gain factor. The output voltage:
Or, expressed as a function of the common mode input Vcom and difference input Vdif
the output voltage is
In order for this circuit to produce a signal proportional to the voltage difference of the input terminals, the coefficient of the Vcom term (the common-mode gain) must be zero, or
With this constraint If you think of the left-hand side of the relation as the closed-loop gain of the inverting input, and the right-hand side as the gain of the non-inverting input, then matching these two quantities provides an output insensitive to the common-mode voltage of and .</ref> in place, the common-mode rejection ratio of this circuit is infinitely large, and the output
where the simple expression Rf / R1 represents the closed-loop gain of the differential amplifier.
The special case when the closed-loop gain is unity is a differential follower, with:
Inverting amplifier

An inverting amplifier is a special case of the differential amplifier in which that circuit's non-inverting input V2 is grounded, and inverting input V1 is identified with Vin above. The closed-loop gain is Rf / Rin, hence
- .
The simplified circuit above is like the differential amplifier in the limit of R2 and Rg very small. In this case, though, the circuit will be susceptible to input bias current drift because of the mismatch between Rf and Rin.
To intuitively see the gain equation above, calculate the current in Rin:
then recall that this same current must be passing through Rf, therefore (because V− = V+ = 0):
A mechanical analogy is a seesaw, with the V− node (between Rin and Rf) as the fulcrum, at ground potential. Vin is at a length Rin from the fulcrum; Vout is at a length Rf. When Vin descends "below ground", the output Vout rises proportionately to balance the seesaw, and vice versa.
Non-inverting amplifier

A non-inverting amplifier is a special case of the differential amplifier in which that circuit's inverting input V1 is grounded, and non-inverting input V2 is identified with Vin above, with R1 ≫ R2. Referring to the circuit immediately above,
- .
To intuitively see this gain equation, use the virtual ground technique to calculate the current in resistor R1:
then recall that this same current must be passing through R2, therefore:
Unlike the inverting amplifier, a non-inverting amplifier cannot have a gain of less than 1.
A mechanical analogy is a class-2 lever, with one terminal of R1 as the fulcrum, at ground potential. Vin is at a length R1 from the fulcrum; Vout is at a length R2 further along. When Vin ascends "above ground", the output Vout rises proportionately with the lever.
The input impedance of the simplified non-inverting amplifier is high, of order Rdif × AOL times the closed-loop gain, where Rdif is the op amp's input impedance to differential signals, and AOL is the open-loop voltage gain of the op amp; in the case of the ideal op amp, with AOL infinite and Rdif infinite, the input impedance is infinite. In this case, though, the circuit will be susceptible to input bias current drift because of the mismatch between the impedances driving the V+ and V− op amp inputs.
Voltage follower (unity buffer amplifier)

Used as a buffer amplifier to eliminate loading effects (e.g., connecting a device with a high source impedance to a device with a low input impedance).
- (realistically, the differential input impedance of the op-amp itself, 1 MΩ to 1 TΩ)
Due to the strong (i.e., unity gain) feedback and certain non-ideal characteristics of real operational amplifiers, this feedback system is prone to have poor stability margins. Consequently, the system may be unstable when connected to sufficiently capacitive loads. In these cases, a lag compensation network (e.g., connecting the load to the voltage follower through a resistor) can be used to restore stability. The manufacturer data sheet for the operational amplifier may provide guidance for the selection of components in external compensation networks. Alternatively, another operational amplifier can be chosen that has more appropriate internal compensation.
Summing amplifier

A summing amplifier sums several (weighted) voltages:
- When , and independent
- When
- Output is inverted
- Input impedance of the nth input is ( is a virtual ground)
Instrumentation amplifier

Combines very high input impedance, high common-mode rejection, low DC offset, and other properties used in making very accurate, low-noise measurements
- Is made by adding a non-inverting buffer to each input of the differential amplifier to increase the input impedance.
Oscillators
Wien bridge oscillator

Produces a very low distortion sine wave. Uses negative temperature compensation in the form of a light bulb or diode.
Comparator
An operational amplifier can, if necessary, be forced to act as a comparator. The smallest difference between the input voltages will be amplified enormously, causing the output to swing to nearly the supply voltage. However, it is usually better to use a dedicated comparator for this purpose, as its output has a higher slew rate and can reach either power supply rail. Some op-amps have clamping diodes on the input that prevent use as a comparator.
Integration and differentiation
Inverting integrator
The integrator is mostly used in analog computers, analog-to-digital converters and wave-shaping circuits.

Integrates (and inverts) the input signal Vin(t) over a time interval t, t0 < t < t1, yielding an output voltage at time t = t1 of
where Vout(t0) represents the output voltage of the circuit at time t = t0. This is the same as saying that the output voltage changes over time t0 < t < t1 by an amount proportional to the time integral of the input voltage:
This circuit can be viewed as a low-pass electronic filter, one with a single pole at DC (i.e., where ) and with gain.
A slightly more complex circuit can ameliorate the second two problems, and in some cases, the first as well.

Here, the feedback resistor Rf provides a discharge path for capacitor Cf, while the series resistor at the non-inverting input Rn, when of the correct value, alleviates input bias current and common-mode problems. That value is the parallel resistance of Ri and Rf, or using the shorthand notation ||:
The relationship between input signal and output signal is now:
Inverting differentiator

Differentiates the (inverted) signal over time.
- This can also be viewed as a high-pass electronic filter. It is a filter with a single zero at DC (i.e., where angular frequency radians) and gain. The high-pass characteristics of a differentiating amplifier (i.e., the low-frequency zero) can lead to stability challenges when the circuit is used in an analog servo loop (e.g., in a PID controller with a significant derivative gain). In particular, as a root locus analysis would show, increasing feedback gain will drive a closed-loop pole toward marginal stability at the DC zero introduced by the differentiator.
Synthetic elements
Inductance gyrator

Simulates an inductor (i.e., provides inductance without the use of a possibly costly inductor). The circuit exploits the fact that the current flowing through a capacitor behaves through time as the voltage across an inductor. The capacitor used in this circuit is smaller than the inductor it simulates and its capacitance is less subject to changes in value due to environmental changes.
This circuit is unsuitable for applications relying on the back EMF property of an inductor as this will be limited in a gyrator circuit to the voltage supplies of the op-amp.
Negative impedance converter (NIC)

Creates a resistor having a negative value for any signal generator.
In this case, the ratio between the input voltage and the input current (thus the input resistance) is given by:
In general, the components , , and need not be resistors; they can be any component that can be described with an impedance.
Non-linear
Precision rectifier

The voltage drop VF across the forward biased diode in the circuit of a passive rectifier is undesired. In this active version, the problem is solved by connecting the diode in the negative feedback loop. The op-amp compares the output voltage across the load with the input voltage and increases its own output voltage with the value of VF. As a result, the voltage drop VF is compensated and the circuit behaves very nearly as an ideal (super) diode with VF = 0 V.
The circuit has speed limitations at high frequency because of the slow negative feedback and due to the low slew rate of many non-ideal op-amps.
Logarithmic output

- The relationship between the input voltage Vin and the output voltage Vout is given by:
- where IS is the saturation current and VT is the thermal voltage.
- If the operational amplifier is considered ideal, the inverting input pin is virtually grounded, so the current flowing into the resistor from the source (and thus through the diode to the output, since the op-amp inputs draw no current) is:
- where ID is the current through the diode. As known, the relationship between the current and the voltage for a diode is:
- This, when the voltage is greater than zero, can be approximated by:
- Putting these two formulae together and considering that the output voltage is the negative of the voltage across the diode (Vout = −VD), the relationship is proven.
This implementation does not consider temperature stability and other non-ideal effects.
Exponential output

- The relationship between the input voltage and the output voltage is given by:
where is the saturation current and is the thermal voltage.
- Considering the operational amplifier ideal, then the negative pin is virtually grounded, so the current through the diode is given by:
when the voltage is greater than zero, it can be approximated by:
The output voltage is given by:



