The effect of stress on emotion and how emotion can be managed in challenging situations
| This page is part of the Motivation and emotion book. See also: Guidelines. |
|
Overview![]() Stress has evoked multidisciplinary interest in organisational management, neurology, medicine, physics, and psychology. Stress effects people on a global level. Stress occurs regardless of race, gender, socioeconomic and professional status (Esia-Donkoh, Yelkpieri & Esia-Donkoh, 2011). Research suggests that stress directly effects our emotions, depending on biological and cognitive principles. While we might accept stress as a normal part of life, we can learn to control our emotions in stressful situations. Focus questions
|
What are stress and emotions? How are they related?
What is stress?![]() Figure 1.Stress effects people regardless of race, gender, and socioeconomic status. Stress is generally defined as response to concrete or mentally induced threats to a person’s bodily homeostasis (Levine, 2005). Aversive stress responses occur when a person fails to respond effectively to mental, emotional, or physical demands (Bansal & Yadav, 2010). These threats can be real or imagined. From a functionalist perspective, stress serves as a survival mechanism to evoke physiological changes needed to escape a threat (Levine, 2005). However, problems may arise when financial, family, or workplace stress induce a similar response. The degree of stress that an individual encounters has been connected to a person’s physical health, the strength of their interpersonal relationship, their workload or commitments, and traumatic events (Sprague, Verona, Kalkhoff & Kilmer, 2011). Chances are you can think of someone who remains calm despite a crunching workload, or reports stress even though they have limited responsibilities. One explanation is that we develop our own stress schema (Lazarus, 1999). This is a mental representation of stress and what constitutes as a stressful event. This means that an event is only as stressful as perceived by an individual. However, commonalities are found between people and the events that elicit a strong stress response. Types of stressorsA stressor refers to a causal stimulus (event) that evokes a stress response (Seyle, 1976). Many models have been generated to categorise stressors, predominantly defined as being physical (e.g. pain) or psychological (e.g., strain). Psychological stressors comprise of both mental and emotional components. Mental stressors are task or performance orientated, and require a high level of cognitive processing. Emotional stressors are characterised as being related to structures of emotion and emotional responses (e.g. social stressor) (Kemeny, 2003). Public speaking is a good example of a mental and emotional stressor. Presenting in front of an audience is a mental stressor, given that task performance is required. Public speaking is also an emotional stressor, given there is the pressure of social evaluation. This provides a logical explanation for public speaking being reported as a significantly stressful event. Alternatively, psychological stressors can be divided into three subtypes (Dickerson & Kemeny, 2004); ![]() Table 1. Highest 10 Significant Life Events; adapted from Holmes & Rahe, 1967.
What are emotions![]() Figure 2. The Circumplex Model of Emotion; two basic emotions (acceptance and joy) combine to produce a complex emotion (love). We encounter emotion through our basic functioning. Summarising the experience in all-encompassing tangible terms is challenging. One definition states emotions are short term affective experiences, or state of mind, influenced by internal and external cues (Levenson, 2010). The circumplex model of emotion suggests that there are eight basic emotions, each evolved to support survival mechanisms (Plutchik, 2001). The basic emotions purported are sadness, surprise, joy, anticipation, disgust, acceptance, anger, and fear. An intricate feature of this model suggests that more complex emotions are generated by blending the basic emotions in specific combinations (see Figure 2). What are the effects of stress on emotion?Contemporary views of stress state that a stressful event is usually followed by an emotion experience, mostly commonly depression, anxiety and anger (Lazarus, 1999). This may explain the correlation between chronic stress and psychological dysfunction, such as Generalised Anxiety Disorder, Major Depression, and Post-Traumatic Stress Disorder (Kemeney, 2003). These maladaptive conditions are marked by an impairment of an individual's ability to function, and can significantly reduce their quality of life (American Psychiatric Association, 2000). On a less extreme scale, stress has been shown to predict aggressive behaviours among children (Eisenberg, Valiente, & Sulik, 2009), and heighten depressive and anxious symptoms in adults (Hankin & Abramson, 2001). If we trace back to our example of public speaking, we can make further assumptions regarding stress and emotion. A laboratory experiment asking participants to deliver a speech found that performance tasks produced a significant reduction in positive affect. Furthermore, subjects reported a higher frequency of negative affect after delivering their speech (Dowd, Zautra, & Hogan, 2010). This suggests a relationship between stress and the formation of positive and negative emotions. Finally, the psychosomatic expression of stress can include sleep and appetite disturbance, headaches, and muscle tension (Stoppler, 2011). These symptoms are associated with anxiety and depression, and may increase the risk of negative affect. |
Neurological processes of stress and emotions
|
The three main brain structures the process a stressful event are the amygdala, hypothalamus, and prefrontal cortex. Stress stimulates stress receptors in the brain through activation stimulation. This activates the sympathetic nervous system (SNS) and inhibits the parasympathetic nervous system. SNS excitement disrupts bodily homeostasis, consistent with the fight/flight response. This activates various cranial sites including the adrenal medulla. This initiates the release of epinephrine, commonly referred to as adrenalin. This activates the endocrine system, causing arousal in the hypothalao-pituitary-adrenal axis (HPA axis). The HPA axis is central to processing in the amygdala. The pituitary gland responds to these changes by stimulating the adrenal cortex. The biochemical response is the release of adrenocorticotroic hormone (ACTH) into the bloodstream. ACTH excites corticosteroid receptors, ending in the release of the stress hormone; cortisol (Kemeny, 2003). One feature of stress response is that it alters the blood brain barrier (BBB). This is a semi-permeable structure that moderates hormones entering the brain via the bloodstream (Mealey, Gay, Martin & Waiting, 2007). This means that the stress reaction releases cortisol, and strengthens the neurological effects of cortisol by penetrating the BBB. Cortisol has been associated with poor health as it deregulates the immune system (see quiz below; The Social Readjustment Scale). Ongoing hippocampus exposure to cortisol can inhibit long-term memory function (Sapolsky, 1998). One stress response feature specific to humans is activation of the prefrontal cortex. This means that stress can influence executive functioning, which is crucial to cognitive processing (McEwen & Sapolsky, 1995). MRI scans have shown interesting results for the neurological composition of emotions. Primitive emotions, such as anger and joy, are expressed in changes in the amygdala. Conversely, complex emotions generate activity in the prefrontal cortex (McEwen & Sapolsky, 1995). Both the amygdala and prefrontal cortex are densely lined with corticosteroid receptors. This provides a plausible neurobiological argument for the relationship between a stress response and emotional affect. Furthermore, lower levels of cortisol have been correlated with more frequent positive emotion (Cohen, Doyle, Turner, Alper, & Skoner, 2003). |
Theoretical approaches to stress and emotion
Biological perspectiveThe biological approach assumes that stress and emotions occur as an innate physiological response to the environment. The General Adaptation Syndrome (GAS) model states that there are distinct biochemical phases associated with stress (Selye, 1976).
This model stipulates that you can avoid the exhaustion phase if the stress response is removed in a preceding phase. Seyle (1976) broadened his definition of stress to contain two subcategories, eustress and distress. Eustress is the mode of stress that enhances an individual’s ability to function. This is achieved by utilising the physiological resources of sympathetic activation for enthusiasm, creativity, and motivation (Bansal & Yadav, 2010). An example of this is using your pre-exam nerves to stay awake longer and study. Conversely, distress is marked by feelings of discomfort and irritability. Eustress may seem like the optimal response, however research shows that both eustress and distress responses exhaust physical resources over time, resulting in depression and tension (Boswell, Olson-Buchanan, & LePine, 2004). These findings are consistent with the biological explanations of emotions. The James-Lange Theory purports that emotions are an expression of changes to bodily homeostasis on the cortex, acting as survival mechanisms (Fehr & Stern, 1970). In this view, emotions act as a perceptive cue for an individual to notice an event (Fehr & Stern, 1970). This has been explained as an adaptive function, using bottom-up processing. In the public speaking scenario, standing out the front of the class elicits a fight/flight response, followed by an emotional experience of fear. Subsequently, you perceive the situation as aversive and something that you should avoid. This approach supported by studies that have found unique patterns of neurological activity for many basic emotions (Schwartz, Weinberger & Singer, 1981). How are these explanations of stress and emotions limited? Consider the research on laughter and well-being. One study examined the effect of watching humorous videos on hormonal secretions. A relationship was found between laughter, positive affect, and decreased cortisol levels (Bertini et. al., 2010). This contradicts the biological principle that emotions are simply the expression of bodily changes. Furthermore, this indicates that a stress response can be influenced through an inverted process, such as cognitive processing. |
Cognitive perspective![]() Figure 4. Challenge or Threat? The cognitive appraisal model proposes two outcomes for a stressful event The cognitive appraisal model of stress and emotions was developed by Lazarus, 1966. The model assumes that an individual’s cognitive appraisal of an event leads to the subsequent stress and emotional experience (Lazarus, 1999). Typically, appraisal is an individual's evaluation of their personal resources, against the demands of the situation. The model proposes that there are two outcomes of a stressful event; challenge or threat. A challenge evaluation is when an individual assesses their own capabilities as equal or more, than the situational demands. A threat response is encountered when their abilities are evaluated as less than the situational demands. This is relevant in a crises event, where a person perceives the situation as out of their control (Dickerson & Kemeny, 2004). Cognitive appraisal is an example of top-down processing. The cognitive appraisal model is supported by research that has found that mere experience of an emotion or cognitive appraisal can elicit a physiological response (Denson, Spanoivc, & Miller, 2009). Consider the following: Initially, you were nervous about giving a speech to the class. Last semester you received a low mark for a presentation due to poor performance. Your adrenal levels were high and you felt scared, which left you giving a very shaking performance. You now believe that you are not capable of giving a calm, controlled speech. Simply thinking about giving an upcoming presentation makes your heart race, sweat at the palms, and you feeling fearful. This is an example of a threat evaluation - you believe your skills are inferior to the situational demands, and elicit the stress response of performing. Although the cognitive appraisal model applies to many real life scenarios, is this model alone enough? |
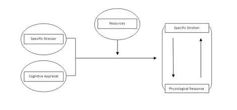
Contemporary approach![]() Figure 5. The Integrated Specifity Model of Stress and Emotion; adapted from Kemeny, 2003. Modern psychology generally acknowledges stress and emotion as a combined model of the biological and cognitive approaches. The integrated specificity model states that distinct emotions generate specific psychological responses, mediated by cognitive appraisal (Weiner, 1992) (see figure 5). It assumes that bodily changes influence emotion, and cognitive appraisal arbitrates the effect of emotion on physiological outcomes. This dynamic process is an evolutionary function of the HPA axis (Bertini et.al, 2010). It could be argued that our social need for affiliation is supported by this process. It allows us to interpret a stressful situation on a cognitive level, for example; ‘I am annoyed my son drew on the wall – he is too young to know any better, so I will not get angry’. Often we cannot control for the stressful events that we encounter in our lives. However, the integrated specificity model allows us to influence our emotional experience of stress, based on our physiological response and cognitive appraisals. |
How do we manage emotions in challenging situations?
ExerciseChanging our physiological state Aerobic exercise is often prescribed to individuals suffering from mental health conditions, reducing symptoms of depression and anxiety (Guszkowska, 2004). Exercise alters our emotions by increasing circulation of blood flow to the brain. Furthermore, it directly influences activity on the HPA axis. Exercise adjusts the messages between the HPA axis and other regions that are central the physiological expression of stress. These include the limbic system, amygdala, and hippocampus (Sharma, Madaan, & Petty, 2006). This results in reduced physiological discomfort of stress, by readjusting the body to homeostasis. Simultaneously, aerobic exercise can increase positive affect. This process enables an individual to retain resources that would usually be absorbed under stress. Theory suggests that a person will be more likely to evaluate them self as able to meet situational demands with greater resources and enhanced positive affect. This demonstrates the benefits of using exercise to control emotions and better handle high stress situations. Emotion controlChanging our cognitive appraisal Emotional regulation is better understood when comparing coping mechanisms. Many people adopt suppressive strategies to regulate their emotions, by pushing their thoughts out of consciousness. Research has shown that when a person masks or ignores their subjective emotional experiences, they encounter emotional dissonance (Wegner, Erber, & Zanakos, 1993). Emotional dissonance may initially reduce negative feelings, but produces a rebound of negative long-term effects. These include anxiety, depression, and burn out. An alternative approach is cognitive reappraisal (CRA). CRA is when a person alters their evaluation of a situation on a cognitive level, changing the subsequent trajectory emotional experience (Heilman, Crisan, Houser, Miclea, & Mui, 2010). This can be achieved through self-reflection exercises or focusing on the positive elements of a situation. CRA is an antecedent-focused emotional regulation strategy, which means that it is implemented early in the stress-emotion process. Early implementation reduces the absorption of physical and cognitive resources associated with a stress response. In the context of the integrated specificity model, cognitive appraisal occurs prior to a specific emotional response. The antecedent characteristic of CRA supports the integrated specificity model. Neuroimaging has shown that CRA responses are expressed on the prefrontal region and amygdala activation (Ray, et al., 2005). These areas are central to cognitive processing and emotional reactivity. This accounts for the relationship between CRA and reduced negative emotions. Studies have shown that high appraisers report less negative emotion, particularly anger, and greater positive emotion (Mauss, Cook, Cheng, & Gross, 2007). In situations of high stress, high appraiser women show less depressive symptoms than low appraiser women (Troy, Wilhelm, Shallcross, & Mauss, 2010). Finally, one study that focused on CRA with HIV patients. The results found that positive reframing strategies were related to greater positive affect and better mental health outcomes (Moskowitz, Hult, Bussolari, & Acree, 2009). Relaxation techniquesAlternative approaches ![]() Figure 6. Meditation may alleviate the symptoms of depression, anxiety, and reduce stress Relaxation and mindfulness techniques influence our response to stress and emotional experience. progressive muscle exercises and meditation are linked to decreased levels of cortisol, and better control of the autonomic nervous system (Mohan, Sharma, & Bijlani, 2011). These therapies use deep-breathing strategies that induce a relaxation response. This response can also enhance a person’s cognitive processing function. Mindfulness-based therapies (MFBT) aim to bring a person into the immediate context of experience. This is achieved by raising their level of awareness (Goldin & Gross, 2010). MFBT incorporates emotional regulation principles, such as physiological relaxation and cognitive appraisal. Studies have shown that the practice of mindfulness is associated with decreased negative emotions and amygdala activity. In addition, MFBT can reduce the symptoms of depression, anxiety, and stress. When emotional regulation is contrasted with stress, it is apparent that the physiological and cognitive features of stress and emotional experience are related. |
Life stress test
|
Social Readjustment Scale - press here to begin quiz -
|
|
Social Readjustment Scale
| ||||||||
Summary
|
Stress can be defined as a response to events that disrupt bodily homeostasis. Emotions are affective, short term experiences that are moderated by internal and environmental cues. Aversive stress can result in psychological dysfunction, physical illness, and reduced quality of life. Stress and emotion are complex systems that are influenced by physiological changes and cognitive appraisal. Modern psychology accepts that both stress and emotion have a biological and cognitive basis. The integrated specificity model states that cognitive appraisal mediates the effect of emotions on physiological arousal. This means that we can alter the way stressful events affect our emotional experience. Furthermore, it gives us an opportunity to foster personal growth. Recommended treatments to control emotions in stressful situations include; exercise, cognitive reappraisal, and alternative emotional regulation techniques. |
See also
- Motivation and emotion/Book/Stress and emotional health (Book chapter)
- Motivation and emotion/Book/Emotional control vs. emotional expressiveness (Book chapter)
- Motivation and emotion/Book/Emotion regulation and social engagement (Book chapter)
- Motivation and emotion/Book/Mindfulness (Book chapter)
References
Bansal, N., & Yadav, S. (2010). Stress the stress. Journal of Pharmaceutical & Biochemistry Sciences, 1(40), 686-693. Retrieved from http://web.ebscohost.com/ehost/pdfviewer/pdfviewer?sid=2f3b4354-9a64-424e-9a0f-6a9e17ee0712%40sessionmgr114&vid=5&hid=126
Bertini, M., Iani, L., De Santo, R., Scaramuzzi, C., Petramal, L., Cotesta, D., Pasquali, M., Mazzaferro, S., & Letizia, C. (2010). Stress-moderating effects of positive emotions: Exposure to humorous movies during hemodialytic sessions decreases blood levels of stress hormones. Journal of Chinese Clinical Medicine, 5(2), 61 -70. Retrieved from http://web.ebscohost.com/ehost/pdfviewer/pdfviewer?vid=8&hid=126&sid=2f3b4354-9a64-424e-9a0f-6a9e17ee0712%40sessionmgr114
Boswell, W., Olson-Buchanan, J., & LePine, M. (2004). Relations between stress and work outcomes: The role of felt challenge, job control, and psychological strain. Journal of Vocational Behavior, 64, 165-181. doi:10.1016/s0001-8791(03)00049-6
Cohen, S., Doyle, W., Turner, R., Alper, C., & Skoner, D. (2003). Sociability and susceptibility to the common cold. Journal of Psychological Science, 14(5), 389-396. doi:10.1111/1467-9280.01452
Denson, T.F., Spanovic, M., & Miller, N. (2009). Cognitive appraisals and emotions predict cortisol and immune responses: A meta-analysis of acute laboratory social stressors and emotion inductions. Psychological Bulletin, 135(6), 823-853. doi:10.1037/a0016909
Dickerson, S., & Kemeny, M. (2004). Acute stressors and cortisol responses: A theoretical integration and synthesis of laboratory research. Psychological Bulletin, 130(3), 355-391. doi:10.1037/0033-2909.130.3.355
Dowd, H., Zautra, A., & Hogan, M, (2010). Emotion, stress, and cardiovascular response: An experimental test of models of positive and negative affect. International Journal of Behavioural Medicine, 17(3), 189-194. doi:10.1007/s12529-009-9063-3
Eisenberg, N., Valiente, C., & Sulik, M. (2009). How the study of regulation can inform the study of coping. Journal of New Directions for Child and Adolescent Development, 124, 75-86. Retrieved from http://web.ebscohost.com/ehost/pdfviewer/pdfviewer?sid=2f3b4354-9a64-424e-9a0f-6a9e17ee0712%40sessionmgr114&vid=67&hid=126
Esia-Donkoh, K., Yelkpieri, D., & Esia-Donkoh, K. (2011). Coping with stress: Strategies adopted by students at the winneba campus of university of education, winneba, ghana. US-China Education Review, (7b), 290-299. Retrieved from http://web.ebscohost.com/ehost/detail?sid=6d025f87-8efa-4698-8cbb-6386f630b93d%40sessionmgr104&vid=26&hid=104&bdata=JnNpdGU9ZWhvc3QtbGl2ZQ%3d%3d#db=ehh&AN=65534653
Fehr, F., & Stern, J. (1970). Peripheral physiological variables and emotion: The James-Lange theory revisited. Psychological Bulletin, 74(6), 411-424. doi:10.1037/h0032958
Goldin, P., & Gross, J. (2010). Effects of mindfulness-based stress reduction (MBSR) on emotion regulation in social anxiety disorder. Journal of Emotion, 10, 83-91. doi:10.1037/a0018441
Guszkowska, M. (2004). Effects of exercise on anxiety, depression and mood. Journal of Psychiatry, 38(4), 611-620. Retrieved from http://www.ncbi.nlm.nih.gov/pubmed/15518309
Hankin, B. L., & Abramson, L. Y. (2001). Development of gender differences in depression: An elaborated cognitive vulnerability-transactional stress theory. Psychological Bulletin, 127(6), 773-796. doi:10.1037/0033-2909.127.6.773
Heilman, R., Crisan, L., Houser, D., Miclea, M., & Miu, A. (2010). Emotion regulation and decision making under risk and uncertainty. Journal of Emotion, 10(2), 257-265. doi:10.1037/a0018489
Holmes, T.H., & Rahe, R. H. (1967). The social readjustment rating scale. Journal of Psychosomatic Research, 11(2), 213-218. doi:10.1016/0022-3999
Kemeny, M. (2003). The psychobiology of stress. Current Directions in Psychological Science, 12, 124-129. doi:10.1111/1467-8721.01246
Lazarus, R. S. (1966). Psychological stress and coping process. New York, US: McGraw-Hill.
Lazarus, R. S. (1999). Hope: An emotion and a vital coping resource against despair. Journal of Social Research, 66(2), 653-678. Retrieved from http://web.ebscohost.com/ehost/pdfviewer/pdfviewer?sid=2f3b4354-9a64-424e-9a0f-6a9e17ee0712%40sessionmgr114&vid=58&hid=126
Levenson, R. (2010). Basic emotion questions. Journal of Emotion Review, 3(4), 379-386. doi:10.1177/1754073911410743
Levine, S. (2005). Developmental determinants of sensitivity and resistance to stress. Journal of Psychoneuroendocrinology, 30(10), 939-946. doi:10.1016/j.psyneuen.2005.03.013
Mauss, I., Cook, C., Cheng, J., & Gross, J. (2007). Individual differences in cognitive reappraisal: Experiential and physiological responses to an anger provocation. International Journal of Psychophysiology, 66(2), 116-124. doi:10.1016/j.ijpsycho.2007.03.017
McEwen, B. S., & Sapolsky, R. M. (1995). Stress and cognitive function. Current Opinion in Neurobiology, 5, 205-216. doi:10.1016/0959-4388(95)80028-X
Mealey, K., Gay, J., Martin, L., & Waiting, D. (2007). Comparison of the hypothalamic-pituitary-adrenal axis in MDR1-1 and MDR1 wildtype dogs. Journal of Veterinary Emergency & Critical Care, 17, 61-66. doi:10.1111/j.1476-4431.2006.00196.x
Mohan, A., Sharma, R., & Bijlani, R. (2011). Effect of meditation on stress-induced changes in cognitive functions. Journal of Alternative & Complementary Medicine, 17(3), 207-212. doi:10.1089/acm.2010.0142
Moskowitz, J., Hult, J., Bussolari, C., & Acree, M. (2009). What works in coping with HIV? A meta-anaylsis for implications for coping with serious illness. Psychological Bulletin, 135, 121-141. doi:10.1037/a0014210
Plutchik, R. (2001). The nature of emotions. Journal American Scientist, 89(4), 344-350. doi:10.1511/2001.4.344
Ray, R., Ochsner, J., Cooper, J., Robertson, E., Gabrieli, J., & Gross, J. (2005). Individual differences in trait rumination and the neural systems supporting cognitive reappraisal. Journal of Cognitive, Affective, & Behavioral Neuroscience, 5(2), 156-168. doi:10.3758/CABN.5.2.156
Sapolsky, R. M. (1998). Molecular neurobiology: The stress of Gulf War syndrome. Nature Journal, 393, 308-309. doi:10.1038/30606
Schwartz, G., Weinberger, D., & Singer, J. (1981). Cardiovascular differentiation of happiness, sadness, anger, and fear following imagery and exercise. Journal of Psychosomatic Medicine, 43(4), 343-364. Retrieved from http://www.psychosomaticmedicine.org/content/43/4/343.full.pdf
Selye, H. (1976). The stress concept. Journal of Canadian Medical Association, 115(8), 718. Retrieved from http://www.ncbi.nlm.nih.gov/pmc/articles/PMC1878840/
Sharma, a., Madaan, V., & Petty, F. (2006). Exercise for mental health. Journal of Clinical Psychiatry, 8(2), 106-107. Retrieved from http://www.ncbi.nlm.nih.gov/pmc/articles/PMC1470658/pdf/i1523-5998-8-2-106a.pdf
Sprague, J., Verona, E., Kalkhoff, W., & Kilmer, A. (2011). Moderators and mediators of the stress-aggression relationship: Executive function and state anger. Journal of Emotion, 11, 61-73. doi:10.1037/a0021788
Stoppler, M. (2011). 10 Strategies to cope with daily stress. IDEA Fitness Journal, 8(2), 49-50. Retrieved from http://web.ebscohost.com/ehost/pdfviewer/pdfviewer?vid=77&hid=126&sid=2f3b4354-9a64-424e-9a0f-6a9e17ee0712%40sessionmgr114
Troy, A., Wilhelm, F., Shallcross, A., & Mauss, I. (2010). Seeing the silver lining: Cognitive reappraisal ability moderates the relationship between stress and depressive symptoms. Journal of Emotion, 10(6), 783-795. doi:10.1037/a0020262
Wegner, D., Erger, R., & Zanakos, S. (1993). Ironic processes in mental control of mood and mood-related thought. Journal of Personality & Social Psychology, 65(6), 1093-1104. doi:10.1037/0022-3514.65.6.1093
Weiner, H. (1992). Perturbing the organism: The biology of stressful experience. United States of America: The University of Chicago Press.






