I try to understand a SPV implementation.
I read the wiki pages on Protocol Specification and Thin Client Security as well as the white-paper's chapter 8 .
What I don't understand:
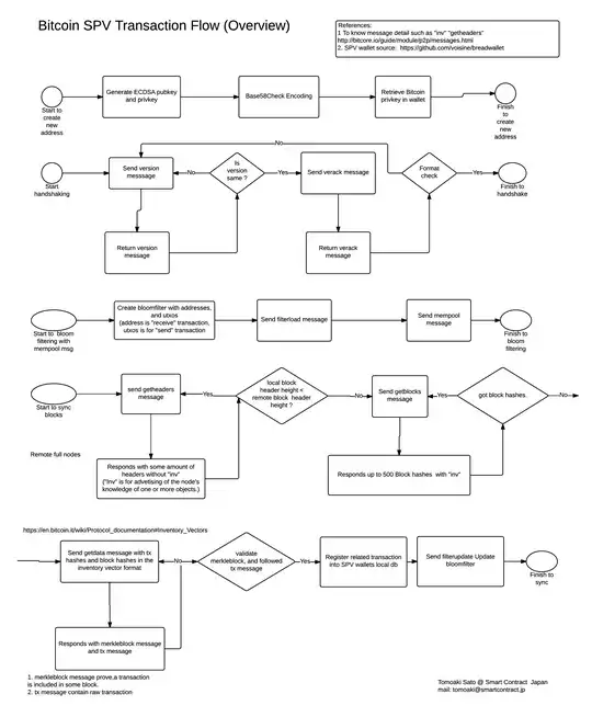
Assume user A has Bitcoin address X.
User A can do getheaders and load all block headers and then have all block hashes and timestamps.
So: how does a SPV client then find possible transactions to the user's Bitcoin address X without loading all blocks (and all transactions)?
