I am assuming that only after SegWit activation SegWit txs will be on mainnet, what i cannot determine is the date for that event.
Can anyone help?
So far i have seen references to late August.
- 1,600
- 10
- 21
3 Answers
Nobody can determine the date for that event.
SegWit, like every soft fork, requires a majority of miners to enforce the new rules in addition to economically relevant nodes.
The initial BIP that proposes segWit, BIP 141, requires 95% of miners to signal they are ready for 2 weeks, before starting to enforce the new rules. This threshold is set so that at most a small percentage of miners (5%) would end up on another chain, making it unlikely that the minority chain would accidentally being longer, and thus confuse light clients.
Due to various political reasons, this signalling for BIP 141 readiness has not happened. Various new proposals have been made to help move this process forward, including BIP 148, BIP 149, and BIP 91. BIP 148 and BIP 91 are meta-approaches that make certain demands on signalling for the original BIP 141. BIP 149 proposal a completely new SegWit deployment, independent from BIP 141.
At the time of writing, the earliest time at which 95% for BIP 141 could be reached is around August 10th 2017. BIP 141 specifies another safety period of two weeks after that before the new rules take effect, which would be around August 24th 2017. BIP 91 and BIP 148 do not change this, as all they do is force signalling for BIP 141.
- 98,249
- 9
- 183
- 287
-
thank you. but as i understand 95% BIP141 is highly unlikely. We are now looking most likely at BIP91 activation. Yes? – Albert S Jul 17 '17 at 21:53
-
1BIP91 just forces miners to signal for BIP141, so it does not change the earliest possible activation. – Pieter Wuille Jul 17 '17 at 22:02
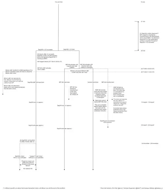
According to the timeline below, assume it has all the possible scenarios.
In either case Segwit2x/BIP148 or BIP148 soft-fork, Segwit lockin time on the mainchain is approximately around Aug 10 to Aug 14, and will activate around Aug 24 to Aug 28.
Graph is grabbed from Tone Vays recent eposide
- 21
- 4
With Bip91 lock-in @ block 476784 the following scenario could play out:
Bip91 activation will happen now at block: 477120
Then we wait for the next Bip141 activation period, starts at 477792, ends 2016 blocks later.
If bip141 lock-in happens during that period then 2016 blocks later, at block 481824, SegWit will activate.
- 1,600
- 10
- 21
