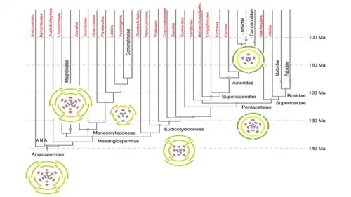
Evolution of angiosperms shown in diagram format, per APG IV

The APG IV system of flowering plant classification is the fourth version of a modern, mostly molecular-based, system of plant taxonomy for flowering plants (angiosperms) being developed by the Angiosperm Phylogeny Group (APG). It was published in 2016, seven years after its predecessor the APG III system was published in 2009, and 18 years after the first APG system was published in 1998.[1] In 2009, a linear arrangement of the system was published separately;[2] the APG IV paper includes such an arrangement, cross-referenced to the 2009 one.[1]

Compared to the APG III system, the APG IV system recognizes five new orders (Boraginales, Dilleniales, Icacinales, Metteniusales and Vahliales), along with some new families, making a total of 64 angiosperm orders and 416 families.[1] In general, the authors describe their philosophy as "conservative", based on making changes from APG III only where "a well-supported need" has been demonstrated. This has sometimes resulted in placements that are not compatible with published studies, but where further research is needed before the classification can be changed.[3]

Short version

Detailed version

Key to symbols used:

* = the family has been added or its circumscription changed since the APG III system of 2009
† = the order has been added since the APG III system

Basal angiosperms

Magnoliids

Independent lineage: unplaced to more inclusive clade

Monocots

Probable sister of eudicots

Eudicots

Core eudicots

Superrosids

Rosids

Fabids

COM clade; placement uncertain
Malvids

Superasterids

Asterids

Lamiids
Campanulids

Phylogeny

Like the earlier APG systems, the APG IV revision is based on a phylogenetic tree for the angiosperms, as shown below.[4]

angiosperms

Amborellales

Nymphaeales

Austrobaileyales

Core angiosperms

Chloranthales

magnoliids

Magnoliales

Laurales

Piperales

Canellales

monocots

Acorales

Alismatales

Petrosaviales

Pandanales

Dioscoreales

Liliales

Asparagales

commelinids

Arecales

Poales

Commelinales

Zingiberales

Ceratophyllales

eudicots

Ranunculales

Proteales

Trochodendrales

Buxales

core eudicots

(continued)

core eudicots

Gunnerales

Pentapetalae

Dilleniales

superrosids

Saxifragales

rosids

Vitales

fabids

Zygophyllales

Fabales

Rosales

Fagales

Cucurbitales

Celastrales

Malpighiales

Oxalidales

malvids

Geraniales

Myrtales

Crossosomatales

Picramniales

Sapindales

Huerteales

Brassicales

Malvales

superasterids

Berberidopsidales

Santalales

Caryophyllales

asterids

Cornales

Ericales

campanulids

Aquifoliales

Asterales

Escalloniales

Bruniales

Apiales

Dipsacales

Paracryphiales

lamiids

Icacinales

Metteniusales

Garryales

Boraginales

Gentianales

Vahliales

Lamiales

Solanales

References

Bibliography

  • Angiosperm Phylogeny Group (2009), "An update of the Angiosperm Phylogeny Group classification for the orders and families of flowering plants: APG III", Botanical Journal of the Linnean Society, 161 (2): 105–121, doi:10.1111/j.1095-8339.2009.00996.x
  • Angiosperm Phylogeny Group (2016), "An update of the Angiosperm Phylogeny Group classification for the orders and families of flowering plants: APG IV", Botanical Journal of the Linnean Society, 181 (1): 1–20, doi:10.1111/boj.12385
  • Haston, E.; Richardson, J.E.; Stevens, P.F.; Chase, M.W. & Harris, D.J. (2009), "The Linear Angiosperm Phylogeny Group (LAPG) III: a linear sequence of the families in APG III", Botanical Journal of the Linnean Society, 161 (2): 128–131, doi:10.1111/j.1095-8339.2009.01000.x
  • Fay, Michael (9 May 2016), "APG - classification by consensus", Kew Science, RBG Kew, archived from the original on 2016-08-05, retrieved 2016-06-12
  • Cole, Theodor C.H.; Hilger, Hartmut H. & Stevens, Peter F. (2019), Angiosperm Phylogeny Poster - Flowering Plant Systematics (PDF), retrieved 2023-06-16
This article is issued from Wikipedia. The text is licensed under Creative Commons - Attribution - Sharealike. Additional terms may apply for the media files.