| Developer(s) | Evernote Corporation, a subsidiary of Bending Spoons | ||||||||
|---|---|---|---|---|---|---|---|---|---|
| Stable release |
| ||||||||
| Operating system | Microsoft Windows, macOS, Android, iOS | ||||||||
| Type | Note-taking software, integrated software | ||||||||
| License | Freemium, SaaS | ||||||||
| Website | evernote | ||||||||
Evernote is a note-taking and task-management application[2] developed by the Evernote Corporation. It is intended for archiving and creating notes with embedded photos, audio, and saved web content. Notes are stored in virtual "notebooks" and can be tagged, annotated, edited, searched, and exported.
Evernote is available online and has clients for Android, iOS, macOS, and Microsoft Windows. It offers free and paid plans for use.
Architecture
Coding and versions
In 2010, the programming language used to write Evernote's software was changed from C# for version 3.5 to C++ in version 4.0 to improve performance.[3]
Data entry
In addition to keyboard input of typed notes, Evernote supports image capture from cameras on supported devices and voice note recording. In some situations, text that appears in captured images can be recognized using OCR and annotated. Evernote also supports touch and tablet screens with handwriting recognition. Evernote web-clipping plugins, which can import a webpage or part of a webpage into Evernote, are available for most popular Internet browsers. Evernote also supports the ability to e-mail notes to the service, allowing for automated note entry via email rules or filters.[4]
Where suitable hardware is available, Evernote can automatically add geolocation tags to notes.[5]
As of November 2018, Evernote Pro integrates directly with Google Drive, Microsoft Outlook, Microsoft Teams, and Slack, and Evernote Pro adds an integration with Salesforce.[6] All versions of Evernote also support integrations through IFTTT[7] and Zapier.[8] In 2013, Evernote deprecated its direct integration with Twitter[9] in favor of these third-party services.[10]
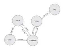
Information model for Evernote
Information type model for notes in Evernote
Information type model for users in Evernote
Data storage and access
On supported operating systems, Evernote allows users to store and edit notes on their local machine,[11] using a SQLite database in Windows.[12]
Users with internet access and an Evernote account can also have their notes automatically synchronized with a master copy held on Evernote's servers. This approach lets a user access and edit their data across multiple machines and operating system platforms from anywhere, but still view, input, and edit data when an internet connection is not available. Offline changes will only be saved as a draft until internet connection is established. Evernote uses industry standard security to encrypt and protect users information.[13]
Where Evernote client software is not available, online account holders can access their note archives via a web interface or through a media device. The service also allows selected files to be shared for viewing and editing by other users.[14]
The Evernote software can be downloaded and used as stand-alone software without using the online portion of an Evernote account (online registration is required for initial setup), but it will not be able to upload files to the Evernote server or use the server to synchronize or share files between different Evernote installations. Evernote does not support image or Image-PDF (this is locked behind a paid subscription) recognition and indexing will take place if the software is used entirely offline.
Accounts
.jpg.webp)
Evernote has various account options, including free and paid tiers. As of 2023, the paid tiers are named Personal and Professional. Previous Evernote tier names include Plus, Premium, and Business. Personal, and Professional Evernote accounts have a maximum limit of 100,000 notes. Individual paid users have a notebook maximum of 1,000.[15] As of December 2023 free accounts have a new limit: 1 notebook and 50 notes, the previous free limit was 250 notebooks and 100,000 notes.[15]
Free accounts have a 60 MB upload limit each month. Personal accounts have a 1 GB monthly upload limit, and also include such features as offline notes on mobile devices and the ability to search text within images.[16]
Accounts on the Professional tier have a 20 GB upload limit per month, can export notes as PDF files, and can forward emails directly into Evernote.[17] The free service does not make files available offline on iOS and Android devices; while sometimes they are available from cache, editing these files can cause conflicts when synchronizing.[18]
In June 2016, Evernote announced the limitation for users of its free Basic account to two devices per year and raised prices for its premium service tiers.[19] Non-paying Evernote users are able to sync notes between two devices.
From early April 2018, Evernote Plus was no longer available for purchase;[20] However, users who currently have the Plus subscription can maintain it as long as their subscription is still active.[21]
Supported platforms

Evernote clients are available for Android, iOS (iPad, iPhone, and iPod Touch), macOS, Microsoft Windows, and Web.[22] Additionally, portable versions of Evernote are available for flash drives and U3 drives. There are no officially supported native clients for BSD or Linux, but the company provides an API for external Linux clients.[23]
There is substantial variation in supported features on different platforms. For example, it is possible to edit Rich Text Format and sketches on Windows, while on Apple Macintosh it is possible to edit rich text, but only view sketches.
Web clipping support is installed by default on the Internet Explorer and Safari browsers when the Evernote software is installed on Windows or macOS. Evernote web-clipping plugins are available for the Firefox, Google Chrome, Opera, and Yandex browsers.[24]
The Evernote email-clipper is automatically installed in Microsoft Office Outlook if the desktop version is installed on the same computer. There is also a Thunderbird email plugin.
Evernote web in 2020.jpg.webp)

.jpg.webp)
Evernote client on a Windows Phone device (Nokia Lumia)
Nixnote, unofficial free and open source client
Apps and tools
Scannable
Scannable captures content on paper quickly, transforming it into high-quality scans ready to save or share.[25]
Skitch
Skitch is a free screenshot editing and sharing utility for OS X, iOS, Windows, and Android. The app permits the user to add shapes and text to an image, and then share it online. Images can also be exported to various image formats. Originally developed by Plasq, Skitch was acquired by Evernote on August 18, 2011.[26] On December 17, 2015, Evernote announced that it would be ending support for Skitch for Windows, Windows Touch, iOS, and Android on January 22, 2016.[27] Evernote said it will continue to offer Skitch for Mac.[15]
Web Clipper
Evernote Web Clipper is a simple browser extension that lets a user capture full-page articles, images, selected text, important emails, and any web page for use in Evernote's software.
Partnerships
Blinkist
The book-summarizing service Blinkist offers members the ability to synchronize their highlighted text passages to Evernote. This happens in notes for each book with the title of the book as the note title.[28]
Deutsche Telekom
On March 25, 2013, Evernote announced a partnership with Deutsche Telekom to provide German customers with free access to Evernote Premium for one year.[29] In January 2014 the partnership was expanded to additional European and Asian markets.[30]
Moleskine
.jpg.webp)
In August 2012, Moleskine partnered with Evernote to produce a digital-friendly notebook with specially designed pages and stickers for smartphone syncing.[31]
Samsung
All Samsung Galaxy Note 3 phablets included a free one-year subscription to Evernote Premium.[32][33][34]
Telefónica Digital
On August 13, 2013, The New York Times reported that Telefónica Digital and Evernote entered into a global partnership agreement, giving Brazilian customers free access to Evernote Premium for one year.[35] Under this global deal, Telefónica users in Costa Rica, Guatemala, Panama, the UK, and Spain were also offered the promotion.[36]
Incidents
Data loss
The service has experienced several cases of losing customer data.[37][38][39]
Denial-of-service attacks
On June 11, 2014, Evernote suffered a distributed denial-of-service attack that prevented customers from accessing their information. The attackers demanded a ransom, which Evernote refused to pay.[40] A denial-of-service attack on August 8, 2014, resulted in a brief period of downtime for evernote.com; service was quickly restored.[41]
Security breach
On March 2, 2013, Evernote revealed that hackers gained access to their network and accessed user information, including usernames, email addresses, and hashed passwords. All users were asked to reset their passwords.[42][43] In the wake of this, Evernote accelerated plans to implement an optional two-factor authentication for all users.[44][45][46]
Privacy controversy
In December 2016, Evernote announced its privacy policy would be changing in January 2017,[47] leading to claims the policy allowed employees of the firm to access users' content in some situations.[48][49] In response to the concerns, Evernote apologized and announced the policy would not be implemented,[50][51] and that its employees would not have access to users' content unless users opted in.[52][53][54]
Evernote v10 controversy
In late 2020, Evernote released Evernote v10, written from scratch in the Electron framework, to replace older versions on multiple platforms.[55][56] Some users noted the new app was much slower than the previous Windows and iOS versions,[57] had many features removed, and did not work with some default keyboard layouts, including Turkish, Latvian, and Polish, due to a conflict of hardcoded key bindings.[58][59] This was later changed to allow customization of keyboard shortcuts and some of the previous features were added again.[60][61]
Drastic and brutal reduction of free edition
In December 2023, Evernote suddenly reduced its free plan drastically (to a maximum of 50 editable notes), taking effect the same day.[62] This change and the lack of transition period is considered brutal for long-term users.[63]
See also
References
- 1 2 3 4 "Evernote release notes". Retrieved 2022-02-14.
- ↑ McCracken, Harry (Aug 14, 2018). "Inside Evernote's brain". Fast Company. Archived from the original on November 9, 2020. Retrieved Aug 15, 2018.
- ↑ "Write performance: Ukrainian translation, definition, meaning, synonyms, pronunciation, transcription, antonyms, examples | HTML Translate | English - Ukrainian Translator | OpenTran". en.opentran.net. Retrieved 2023-01-25.
- ↑ Westfall, Jonathan. Scan Directly from your Office to Evernote Archived November 16, 2010, at the Wayback Machine JonWestfall.com, September 28, 2010. (Accessed July 18, 2011)
- ↑ "encrashrep.dll - Evernote by Evernote - Boost Your PC". www.boostbyreason.com. Retrieved 2023-01-25.
- ↑ "Compare plans and get started for free | Evernote". Evernote. Archived from the original on November 3, 2018. Retrieved 2018-11-02.
- ↑ IFTTT. "IFTTT". ifttt.com. Archived from the original on October 29, 2015. Retrieved 2018-11-02.
- ↑ Zapier. "Evernote Integrations". Zapier. Archived from the original on November 3, 2018. Retrieved 2018-11-02.
- ↑ "Tweet to self: Evernote gets Twitter integration". C Net News. April 9, 2009. Archived from the original on May 7, 2021. Retrieved April 1, 2013.
- ↑ "How to Capture Your Social Media Moments with Evernote". The Evernote Blog. November 26, 2013. Archived from the original on December 9, 2013. Retrieved November 2, 2018.
- ↑ "Evernote Data Usage". Evernote. Archived from the original on June 24, 2015. Retrieved June 23, 2015.
- ↑ "Direct access to the Evernote SQL database". Archived from the original on June 11, 2017. Retrieved March 6, 2017.
- ↑ Hyatt, Michael (2011-06-02). "Is Your Data Safe in Evernote?". Full Focus. Retrieved 2023-11-20.
- ↑ "Cannot access my notes in the web client - "oops, we encountered an error"". Evernote User Forum. 2023-03-10. Retrieved 2023-12-12.
- 1 2 3 "What are the system limits of Evernote?". Retrieved March 19, 2023.
- ↑ "Evernote Pricing". Evernote. Retrieved March 19, 2023.
- ↑ "Which Evernote is right for me?; Evernote". evernote.com. Retrieved March 19, 2023.
- ↑ JonBaker007. "Configure offline data for the Field Service (Dynamics 365) mobile app (contains video)". learn.microsoft.com. Retrieved 2023-01-25.
{{cite web}}: CS1 maint: numeric names: authors list (link) - ↑ "Evernote raises prices of its paid plans, limits device sharing on free tier". The Verge. June 28, 2016. Archived from the original on June 29, 2016. Retrieved June 29, 2016.
- ↑ "Which Evernote product is right for me?". Archived from the original on August 9, 2018. Retrieved August 9, 2018.
- ↑ "FAQ about Evernote subscription plans: Can I subscribe to Evernote Plus?". Archived from the original on August 9, 2018. Retrieved August 9, 2018.
- ↑ "Evernote to End Support for Blackberry and Windows Phone". June 26, 2017.
- ↑ "Evernote on Linux". Evernote Help & Learning. Archived from the original on September 16, 2018. Retrieved 2018-09-16.
- ↑ "Can Firefox survive in a Google world?". ZDNET. Retrieved 2023-11-14.
- ↑ "Scannable: A New Mobile Scanning App from Evernote". blog.evernote.com. January 8, 2015. Archived from the original on March 10, 2016. Retrieved March 9, 2016.
- ↑ "Evernote Blog | Evernote Acquires Skitch! #evernote_etc". Blog.evernote.com. August 18, 2011. Archived from the original on November 9, 2012. Retrieved June 15, 2013.
- ↑ "Evernote to end support for Clearly, Evernote for Pebble, and versions of Skitch — Evernote Blog". blog.evernote.com. Archived from the original on June 13, 2018. Retrieved May 18, 2017.
- ↑ "How do I sync my Highlights to Evernote?". Blinkist. May 21, 2020. Archived from the original on August 6, 2020. Retrieved May 21, 2020.
- ↑ "DT signs up Evernote to provide Premium app". Mobile World Live. March 25, 2013. Archived from the original on February 8, 2018. Retrieved February 7, 2018.
- ↑ "Evernote expands Deutsche Telekom partnership — Mobile World Live". Mobile World Live. January 23, 2014. Archived from the original on February 8, 2018. Retrieved February 7, 2018.
- ↑ "Evernote Moleskine notebook review: When digital and analog elegantly collide". The Next Web. October 20, 2012. Archived from the original on June 16, 2018. Retrieved June 18, 2018.
- ↑ "Samsung Galaxy Note 3 makes official debut with 5.7-inch 1080p screen and faux-leather back, available September 25th". Engadget. AOL. Archived from the original on May 14, 2018. Retrieved September 4, 2013.
- ↑ "Samsung's Galaxy Note 3 is bigger, faster, thinner, and lighter, but is it any better?". The Verge. Vox Media. September 4, 2013. Archived from the original on June 13, 2018. Retrieved September 4, 2013.
- ↑ "Samsung Galaxy Note 3 Review: Powerful new Note wields mightier pen skills". CNET. CBS Interactive. Archived from the original on February 2, 2014. Retrieved February 1, 2014.
- ↑ Quentin Hardy, "The Developing World Gets Unlimited Digital Storage" Archived March 5, 2014, at the Wayback Machine, The New York Times, August 13, 2013. Retrieved August 13, 2013.
- ↑ "Los usuarios de Movistar tendrán un año gratis del servicio premium de Evernote" Archived March 5, 2014, at the Wayback Machine, El Economista, December 11, 2013, retrieved February 28, 2014
- ↑ "Thousands of Evernote users affected by data loss — CNET". Archived from the original on July 5, 2015. Retrieved July 4, 2015.
- ↑ "Thousands could have lost Evernote data following hardware failure | IT PRO". August 10, 2010. Archived from the original on July 14, 2015. Retrieved July 4, 2015.
- ↑ "Evernote, the bug-ridden elephant | jasonkincaid.net". January 3, 2014. Archived from the original on July 5, 2015. Retrieved July 4, 2015.
- ↑ King, Leo (June 11, 2014). "Evernote Pounded By Aggressive Cyber Attack". Forbes. Archived from the original on June 15, 2014. Retrieved June 11, 2014.
- ↑ McGregor, James. "Feedly And Evernote Go Down As Attackers Demand Ransom". Forbes. Archived from the original on August 5, 2014. Retrieved August 8, 2014.
- ↑ Steve Kovach (March 2, 2013). "Your Evernote Password has been Hacked". Business Insider. Archived from the original on March 4, 2013. Retrieved March 3, 2013.
- ↑ "Evernote says security has been breached by hackers". BBC News Online. March 2, 2013. Archived from the original on March 6, 2013. Retrieved March 6, 2013.
- ↑ Harrison Weber (March 5, 2013). "After major data breach, Evernote accelerates plans to implement two-factor authentication". The Next Web. Archived from the original on March 6, 2013. Retrieved March 6, 2013.
- ↑ Mathew J. Schwartz (March 5, 2013). "Evernote: We're Adding Two-Factor Authentication". InformationWeek. Archived from the original on March 6, 2013. Retrieved March 6, 2013.
- ↑ Kotentko, James (March 5, 2013). "Evernote saves some face, gets two-factor authentication". Digital Trends. Archived from the original on May 7, 2021. Retrieved April 1, 2013.
- ↑ "Notice of Privacy Policy Updates (January 2017)". Archived from the original on December 15, 2016. Retrieved December 14, 2016.
- ↑ "Worst Privacy Policy Evernote? Update Allows Employees To Read Your Notes". Forbes. Archived from the original on August 14, 2017. Retrieved August 14, 2017.
- ↑ "Evernote's new privacy policy allows employees to read your notes". December 14, 2016. Archived from the original on December 14, 2016. Retrieved December 14, 2016.
- ↑ "Evernote Revisits Privacy Policy Change in Response to Feedback". December 15, 2016. Archived from the original on December 16, 2016. Retrieved December 16, 2016.
- ↑ "A Note From Chris O'Neill about Evernote's Privacy Policy". Archived from the original on June 13, 2018. Retrieved December 16, 2016.
- ↑ "Evernote Revisits Privacy Policy Change in Response to Feedback — Evernote Blog". blog.evernote.com. December 15, 2016. Archived from the original on December 17, 2016. Retrieved December 17, 2016.
- ↑ "Evernote issues yet another privacy policy statement: makes note snooping opt-in only". BetaNews. December 16, 2016. Archived from the original on December 17, 2016. Retrieved December 17, 2016.
- ↑ Bell, Karissa (December 17, 2016). "Evernote reverses controversial privacy policy but damage is already done". Mashable. Archived from the original on December 18, 2016. Retrieved December 18, 2016.
- ↑ Barry, Geoffrey (2020-10-29). "Evernote for Windows 10.2 is here". Evernote User Forum. Archived from the original on 2020-11-01. Retrieved 2020-11-05.
- ↑ "Can Evernote make a comeback?". Engadget. October 20, 2020. Archived from the original on November 1, 2020. Retrieved 2020-11-17.
- ↑ "Why Evernote 10 is so slow on Windows and IOS and about 2400 comments but no solution". Evernote Forum. October 28, 2021. Retrieved 19 March 2023.
- ↑ Hate the new Evernote (Archived)
- ↑ "Where are PREFERENCES?! Keyboard shortcut settings?". Evernote User Forum. 2020-11-03. Archived from the original on 2020-11-05. Retrieved 2020-11-05.
- ↑ "Keyboard shortcuts in Evernote for Windows". help.evernote.com. Retrieved 2023-11-07.
- ↑ "Dostosowywanie skrótów klawiszowych". help.evernote.com. Retrieved 2023-11-07.
- ↑ "Note and notebook limits in Evernote Free — December 2023". help.evernote.com. Retrieved 2023-12-11.
- ↑ Perez, Sarah (2023-11-27). "Evernote pushes users to upgrade with test of a free plan limited to only 50 notes". TechCrunch. Retrieved 2023-12-11.