Poale Zion
Poale Zion (também escrito Poalei Tziyon ou Poaley Syjon, que significa "Trabalhadores de Sião") foi um movimento de trabalhadores judeus marxistas - sionistas fundado em várias cidades da Polônia, Europa e Império Russo por volta da virada do século XX depois que o Bund . rejeitou o sionismo em 1901.[1][2][3]
| Poale Zion פועלי ציון | |
|---|---|
![]() Poale Zion | |
| Líder | Ya'akov Zerubavel |
| Ideologia | Marxismo Socialismo Sionismo trabalhista Marxismo centrista |
| Espectro político | esquerda |
Formação e primeiros anos

Ideologia
As principais características da ideologia do início do Poale Zion foram a aceitação da visão marxista da história com o acréscimo do papel do nacionalismo, que o teórico Ber Borochov, um líder do partido, acreditava não poder ser ignorado como um fator no desenvolvimento histórico. Um proletariado judeu surgiria na Terra de Israel, segundo Poale Zion, e então tomaria parte na luta de classes. Essas opiniões foram expostas no texto Nossa Plataforma, de Borochov, publicado em 1906.
Primeiros partidos e organizações
_-_POALEI_ZION.jpg.webp)


Os partidos e organizações Poale Zion foram iniciados em toda a diáspora judaica no início do século XX. Uma filial do Poale Zion surgiu na cidade de Nova York em 1903.[4] Filiais foram formadas em Londres em 1903/04 e em Leeds em 1905 [5][6] e em nível nacional em 1906. [7] Um grupo austríaco foi formado em 1904, que publicou um jornal, Yidisher Arbeyter . [8] Em novembro de 1905, o Partido Poale Zion (Trabalhadores de Sião) foi fundado na Palestina e um mês depois o Partido Socialista Trabalhista Judaico (Poale Zion) foi formado nos Estados Unidos e no Canadá .[9] Em março de 1906, o Partido Trabalhista Social-Democrata Judaico (Poale Zion) foi criado na Rússia.[9] Em 1906, um partido formal Poale Zion foi formado em Poltava, na Ucrânia,[10] sob a liderança de Ber Borochov e Itzhak Ben-Zvi, e outros grupos logo foram formados em outras partes da Europa. Formou-se um grupo francês, sob a liderança de Marc Jarblum, que teve influência no SFIO e em seu líder Leon Blum.[11] Em 1907, o partido tinha 25.000 membros na Rússia. [12]
Com a ameaça dos pogroms, e reunindo-se clandestinamente, o Poale Zion de Varsóvia formou uma unidade de comando (bojówka) com cerca de sessenta armas, usadas para “expropriar” fundos de cidadãos abastados. Em março de 1906, toda a liderança de Varsóvia estava entre os 120 delegados detidos enquanto participavam da conferência Poale Zion, em Poltava. Três meses depois, dezoito homens armados invadiram a estação ferroviária de Varsóvia, roubando dinheiro e deixando "um recibo em nome do Poale Zion de Varsóvia". [13]
Coordenação global
Uma União Mundial do Poale Zion foi formada. O primeiro Congresso Mundial ocorreu em agosto de 1907 em Haia. O seu segundo congresso em 1909 em Cracóvia enfatizou projetos socialistas práticos na Palestina, seguidos de outros congressos em Viena (1911 e 1920) e Estocolmo (1919).
Palestina
Uma conferência em nome do Partido dos Trabalhadores Social-Democratas Judeus na Terra de Israel foi realizada em Jaffa entre 4 e 6 de outubro de 1906. [14] [15] Foi organizado por Israel Shochat que nos dois anos anteriores organizou um grupo clandestino de cerca de 25 seguidores do Poale Zion. Cerca de 60 pessoas participaram da conferência, que foi presidida pelo recém-chegado David Ben Gurion.[14]
Como resultado, em janeiro seguinte, eles produziram o Programa Ramleh, uma versão hebraica do Manifesto Comunista com a declaração adicional: 'o partido aspira à independência política do povo judeu neste país.' [16][15] Depois de muito debate, eles concordaram que deveria haver segregação econômica entre judeus e árabes.[17] Também foi acordado que todos os assuntos do Poale Zion deveriam ser discutidos em hebraico, embora esta não fosse a política do grupo maior que sustentava que os procedimentos deveriam ser em iídiche ou ladino, dependendo da comunidade. O hebraico era visto como língua da burguesia[18] Na época havia 550 pioneiros judeus ativos, trabalhando na terra, no país.[17]
Na Palestina otomana, Poale Zion fundou a organização de guarda Hashomer que vigiava os assentamentos dos Yishuv e adotou a ideologia da "conquista do trabalho" (Kibbush Ha'avoda) e do "trabalho hebraico" (Avoda Ivrit). O primeiro congresso formal do partido foi realizado no início de 1907. O Poale Zion criou escritórios de emprego, cozinhas e serviços de saúde para seus membros. Estas eventualmente evoluíram para as instituições do Sionismo Trabalhista em Israel.[19]
Reino Unido durante a Primeira Guerra Mundial
Durante a Primeira Guerra Mundial, o Poale Zion foi fundamental no recrutamento de membros para a Legião Judaica.[20] O Poale Zion foi ativo na Grã-Bretanha durante a guerra, sob a liderança de J. Pomeranz e Morris Meyer, e influente no movimento trabalhista britânico, inclusive na redação (por Sidney Webb e Arthur Henderson ) do Memorando de Objetivos de Guerra do Partido Trabalhista, reconhecendo o 'direito de retorno' dos judeus à Palestina, um documento que precedeu a Declaração Balfour em três meses.[21]
Facções e atividades após a Primeira Guerra Mundial
Facções, divisão de 1920 e consequências
O Poale Zion foi dividido entre facções de esquerda e de direita em 1919–1920; a organização dividiu-se formalmente no quinto congresso mundial do partido, em Viena, em 1920, após uma divisão semelhante que ocorreu na Segunda Internacional.[7]
A direita era menos marxista e mais nacionalista, e favorecia um programa socialista mais moderado e apoiava a União Internacional de Trabalho dos Partidos Socialistas para continuar o trabalho da Segunda Internacional, tornando-se essencialmente um partido social-democrata. A facção de esquerda não considerava a Segunda Internacional suficientemente radical e alguns acusaram os seus membros de trair os princípios revolucionários de Borochov (embora o próprio Borochov tenha começado a modificar sua ideologia já em 1914 e se identificado publicamente como um social-democrata um ano antes de sua morte).
A esquerda do Poale Zion, que apoiou a revolução bolchevique, continuou a ser simpática ao marxismo e ao comunismo, e participou no segundo e terceiro congressos da Internacional Comunista a título consultivo.[22] Eles fizeram lobby por sua adesão, mas as tentativas foram infrutíferas, uma vez que o movimento comunista internacionalista sob Lenin e Trotsky se opunha ao nacionalismo sionista. O Comintern aconselhou membros individuais da esquerda do Poale Zion a aderirem aos seus partidos comunistas nacionais como indivíduos; na conferência de Danzig de 1922, esses termos foram rejeitados pelo partido. O Comintern declarou-o inimigo do movimento operário.[22]
A esquerda do Poale Zion se opôs à decisão de Poale Zion de retornar à Organização Sionista Mundial, vendo-a como de caráter essencialmente burguês, e considerava a Histadrut como reformista e não socialista. Além das atitudes diferentes em relação ao sionismo e ao stalinismo, as duas alas do Poale Zion divergiam em relação à cultura iídiche e à língua iídiche.[23] A esquerda os apoiava, assim como os membros do Bund Judaico, enquanto o bloco de direita se identificava fortemente com o movimento do hebraico moderno que emergia no início do século XX.[24]
Legado
Mandato da Palestina e Israel
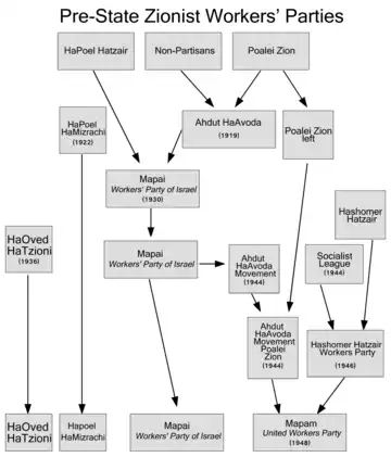
Após a Primeira Guerra Mundial, David Ben-Gurion integrou a maior parte da direita do Poale Zion na Palestina em seu partido Ahdut HaAvoda, que se tornou o Mapai na década de 1930. A esquerda do Poale Zion fundiu-se com o Partido dos Trabalhadores Hashomer Hatzair da Palestina, baseado no kibutz, e com a Liga Socialista da Palestina, de caráter urbano, para formar o Mapam em 1948, que na década de 1990 se fundiu com dois partidos menores, Ratz e Shinui, para formar o Meretz. Em 1946, uma divisão no Mapai levou à criação de outro pequeno partido, Ahdut HaAvoda – Poale Zion, que se uniu ao Mapam em 1948. Em 1954, um pequeno grupo de dissidentes do Mapam deixou o partido, assumindo novamente o nome Ahdut HaAvoda – Poale Zion. Esse partido acabou se tornando parte do Alinhamento em uma fusão em 1965 com o Mapai (e mais tarde com Rafi e Mapam). Em 1992, o Alinhamento tornou-se o Partido Trabalhista Israelense.
Movimentos juvenis
Vários movimentos juvenis surgiram do Poale Zion: o marxista Hashomer Hatzair (o maior, com 70.000 membros às vésperas do Holocausto), o socialista Habonim Dror, o Yugent da esquerda Poale Zion e o Zeirei Zion.[25]
América do Norte
Na América do Norte, o Poale Zion fundou o movimento HeHalutz, o Farband e Habonim Dror, e mais tarde a Organização Sionista Trabalhista da América, que se fundiu com outros grupos na Aliança Sionista Trabalhista, que se rebatizou em 2007 como Ameinu. O Poale Zion estadunidense publicou um jornal em iídiche, o Yidisher Kempfer, e um jornal em inglês, Jewish Frontier, editados por Hayim Greenberg e Marie Syrkin.[26]
Reino Unido
Na Grã-Bretanha, o Poale Zion rebatizou-se em 2004 como Movimento Trabalhista Judaico. Seu status original de afiliado ao Partido Trabalhista em 1920 era como Partido Trabalhista Socialista Judaico (Poale Zion).[27]
No mundo
Internacionalmente, a direita Poale Zion é representada dentro da Organização Sionista Mundial pelo Movimento Sionista Mundial do Trabalho ; o grupo “à esquerda” do MSMT dentro da OSM é o sucessor do Mapam, a União Mundial do Meretz. O Meretz sucedeu o Mapam como membro da Internacional Socialista [28] e, desde 2013, também é membro da Aliança Progressista.[29]
Referências
- «Archived copy». Consultado em 5 de setembro de 2017. Arquivado do original em 5 de setembro de 2017
- «Po'alei Zion». www.jewishvirtuallibrary.org
- «Glossary - Virtual Shtetl». www.sztetl.org.pl. Arquivado do original em 14 de abril de 2017
- Raffel, Martin J. «History of Israel Advocacy». In: Mittleman; Sarna; Licht. Jewish Polity and American Civil Society: Communal Agencies and Religious Movements in the American Public Sphere. Lanham, MD: Rowman & Littlefield. 106 páginas
- Cohen 2016, p. 59–60.
- Fishman, William (1975). East End Jewish Radicals. London: Duckworth. 306 páginas
- Mendes 2014, p. 217.
- Mendes 2014, p. 158.
- «Jewish Labour Movement». Cópia arquivada em 27 de setembro de 2007
- Alderman, Geoffrey (1998). Modern British Jewry. [S.l.]: Clarendon Press. 175 páginas
- Edmunds, June. The Left's Views on Israel: From the establishment of the Jewish state to the intifada (PDF) (PhD)
- Mendes 2014, p. 134.
- Teveth 1987, pp. 30, 34.
- Teveth 1987, p. 45.
- Lockman 1996, pp. 46–47.
- Bar-Zohar 1978.
- Teveth 1987, p. 48.
- Teveth 1987, p. 44 footnote.
- «Poalei Tziyon - Zionism and Israel -Encyclopedia / Dictionary/Lexicon of Zionism/Israel/». www.zionism-israel.com
- Martin Watts, The Jewish Legion and the First World War, Palgrave McMillian: Hampshire, 2004, pg. 155.
- Gorny, Joseph. «1». The British Labour Movement and Zionism: 1917–1948. London: Frank Cass
- Mendes 2014, p. 100.
- Flisiak 2021, p. 13.
- «Poale Zion Collection». www.yivoarchives.org
- Mendes 2014, p. 218.
- Bridger & Wolk 1976, p. 381.
- Minutes of Labour Party's NEC, 5 February 1920
- «Israel». European Forum for Democracy and Solidarity. Arquivado do original em 15 de janeiro de 2015
- «Parties & Organisations». Consultado em 2 de junho de 2017
Bibliografia
- Bridger, David; Wolk, Samuel (1976). The New Jewish Encyclopedia. [S.l.]: Behrman House
- Cohen, Stuart A. (2016). English Zionists and British Jews: The Communal Politics of Anglo-Jewry, 1895–1920. [S.l.]: Princeton University Press
- Flisiak, Dominik (2021). Wybrane materiały ideologiczne i propagandowe Syjonistyczno-Socjalistycznej Partii Robotniczej Poalej Syjon-Hitachdut. Przyczynek do badań nad lewicą syjonistyczną w pierwszych latach powojennej Polski (1944/45-1949/50) (em polaco). [S.l.: s.n.]
- Lockman, Zachary (1996). Comrades and Enemies. Arab and Jewish Workers in Palestine, 1906-1948 (em inglês). [S.l.]: University of California Press. ISBN 0-520-20419-0
- Mendes, P. (2014). Jews and the Left: The Rise and Fall of a Political Alliance (em inglês). [S.l.]: Springer
- Teveth, Shabtai (1987). Ben-Gurion. The Burning Ground. 1886-1948 (em inglês). [S.l.]: Houghton Mifflin. ISBN 0-395-35409-9
- Scott, Ury (2012). Barricadas e Bandeiras: A Revolução de 1905 e a Transformação dos Judeus de Varsóvia (em inglês). Stanford: Stanford University Press. ISBN 0-395-35409-9
- Bar-Zohar, Michael (1978). Ben-Gurion. London: Weidenfeld and Nicolson. 18 páginas. ISBN 0-297-77401-8
Ver também
Ligações externas
- MideastWeb: Uma breve história do Sionismo Trabalhista e Socialista
- Arquivo Poale Zion no MIA
- Arquivo da Internet Ber Borochov em Angelfire
- Der neue Weg, B311, periódico digitalizado publicado pela organização, no Leo Baeck Institute, Nova Iorque (em alemão)
- Arquivo da Internet Ber Borochov no MIA
- Ber Borochov: A questão nacional e a luta de classes, 1905
- Poalei Tziyon: Our Platform, 1906 — programa fundador do Poale Zion, expõe sua análise, na JewishVirtualLibrary
- Ber Borochov: O Desenvolvimento Econômico do Povo Judeu, 1916
- Manifesto de Paz de Poalei Tziyon, 1917
- Ber Borochov: Eretz Yisrael em nosso programa e táticas, 1917
- Levic Jessel: Nota biográfica sobre Borochov, 1935 - uma descrição da divisão de Poale Zion
- Abraham Ducker: Teorias de Borochov Parte II, 1937 - Mais detalhes sobre a divisão
