Ponte de Wien
Uma ponte de Wien é um oscilador eletrônico que gera ondas sinusoidais sem fonte de entrada.

História
A ponte de Wien foi desenvolvida originalmente por Max Wien em 1891. O circuito moderno é derivado da tese de mestrado de William Hewlett em 1939. Hewlett, com David Packard, co-fundou Hewlett-Packard. O primeiro produto da firma foi o HP 200A, um oscilador baseado na ponte de Wien. O 200A é um instrumento clássico conhecido pela baixa distorção do sinal de saída.
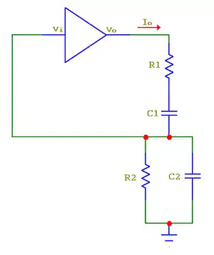
Modelagem

Considere e as tensões de entrada e saída do amplificador e a corrente de saída do mesmo. Obtêm-se as seguintes equações para os nós do circuito:
Substituindo em , tem-se:
Que pode ser simplificado em
ou, equivalentemente:
Solução
Caso linear
Quando a relação entre e é linear, ou seja:
para alguma constante , recai em:
Esta é uma Equação diferencial linear de segunda ordem com coeficientes constantes. Define-se o fator de amortecimento, a freqüência natural de oscilação e ganho crítico:
Nestes termos, a equação se escreve:
A solução geral desta equação é dada por:
onde e são as raízes da equação do segundo grau:[1]
Assim, temos:
Os autovalores possuem parte imaginária não nula quando , neste caso a solução geral é dada por:
onde:
Observam-se aqui três casos distintos:
- Fator de amortecimento positivo : o sistema apresenta oscilações cujas amplitudes crescem exponencialmente com tempo.
- Fator de amortecimento negativo : o sistema apresenta oscilações cujas amplitudes decaem exponencialmente com tempo.
- Fator de amortecimento nulo : o sistema apresenta oscilações com amplitude constante.
Caso não linear

Na prática, torna-se impossível construir um oscilador com fator de amortecimento exatamente igual a zero. Daí a necessidade de construir circuitos não lineares que controlem a amplitude de saída. As duas técnicas de controle mais utilizadas na prática são:
- Controlar o ganho do amplificador, de forma que aumente quando as amplitudes forem inferiores à desejada e diminua quando as amplitudes ultrapassarem o valor desejado. Este técnica é chamada de controle automático de ganho.
- Construir um amplificador não-linear (conformador) de forma que a relação entre e seja dada por uma relação da forma:
- Onde é tipicamente uma função ímpar tal que:
Conformador como estabilizador de amplitude
Quando o circuito é construído usando um amplificador não-linear, tal que:
a equação diferencial que rege as oscilições é dada por:
onde e
Uma aproximação consiste em supor a existência de uma solução períodica de período e analisar apenas a sua primeira harmônica , :
O ganho ponderado do amplificador linear para esta componente do sinal será dado por:
Temos que é uma função da amplitude , mas não depende do período . Para pequenas oscilações, o ganho é dado por:
Se a função tiver derivada segunda negativa, então é uma função decrescente em . Vamos supor que existe uma amplitude crítica tal que:
então a solução aproxima um ciclo limite estável da equação.
Notas e referências
- Quando , a solução geral é dada por